HOME   LIST
‹–   –›

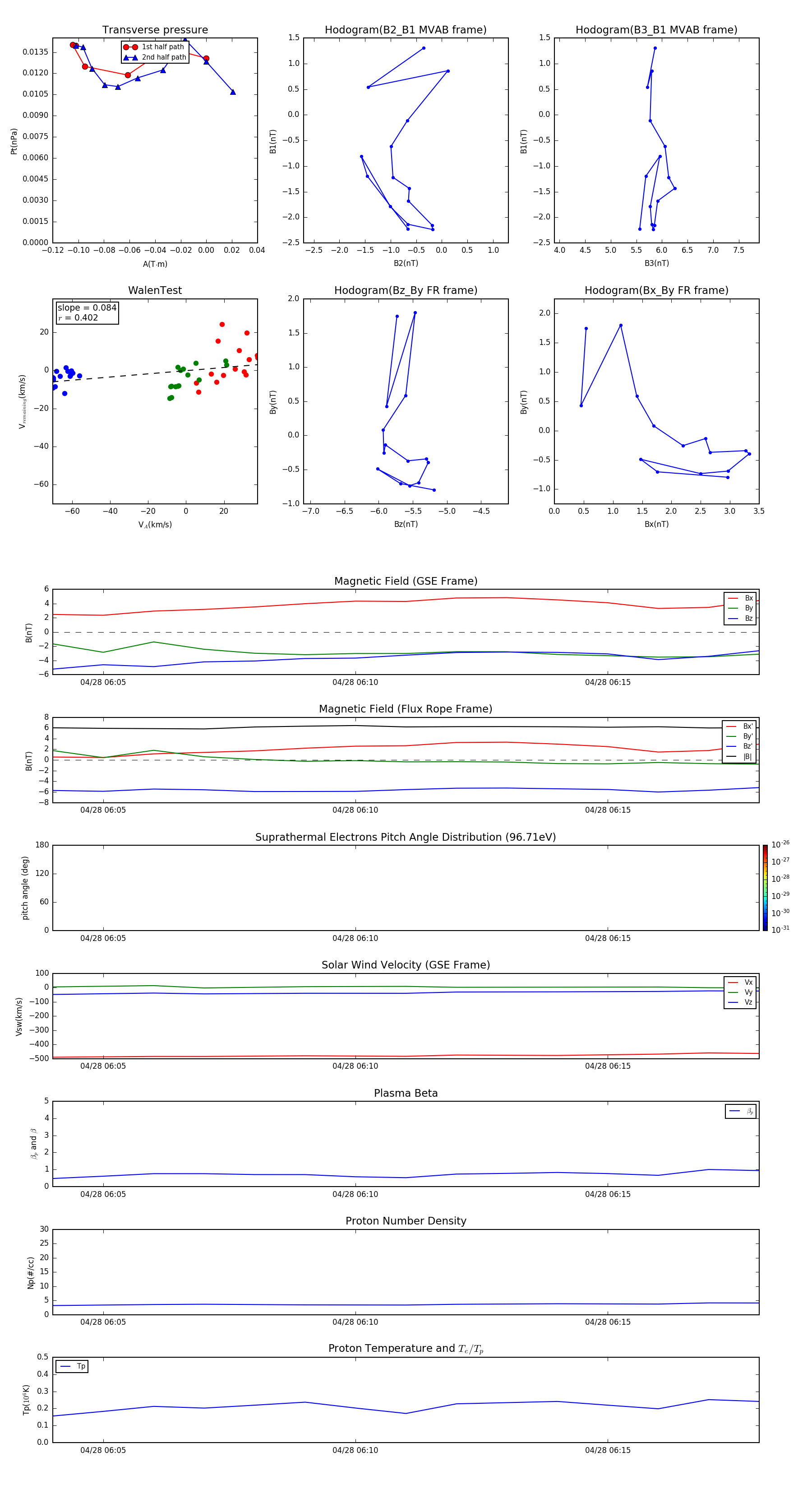
Flux Rope in 2003

Flux Rope Event 2003-04-28 06:04 ~ 2003-04-28 06:18 (15 minutes)


plot