HOME   LIST
‹–   –›

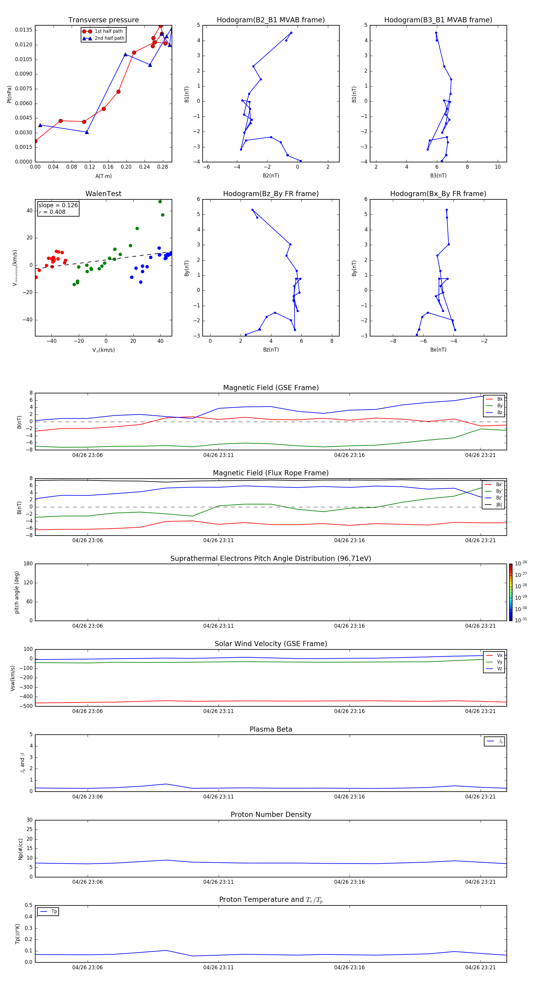
Flux Rope in 2003

Flux Rope Event 2003-04-26 23:04 ~ 2003-04-26 23:22 (19 minutes)


plot