HOME   LIST
‹–   –›

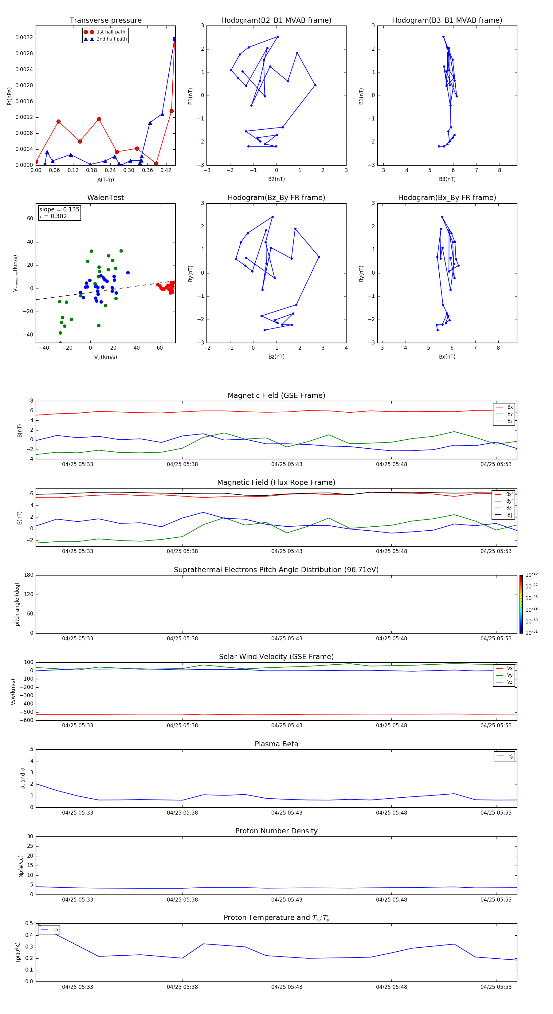
Flux Rope in 2003

Flux Rope Event 2003-04-25 05:31 ~ 2003-04-25 05:54 (24 minutes)


plot