HOME   LIST
‹–   –›

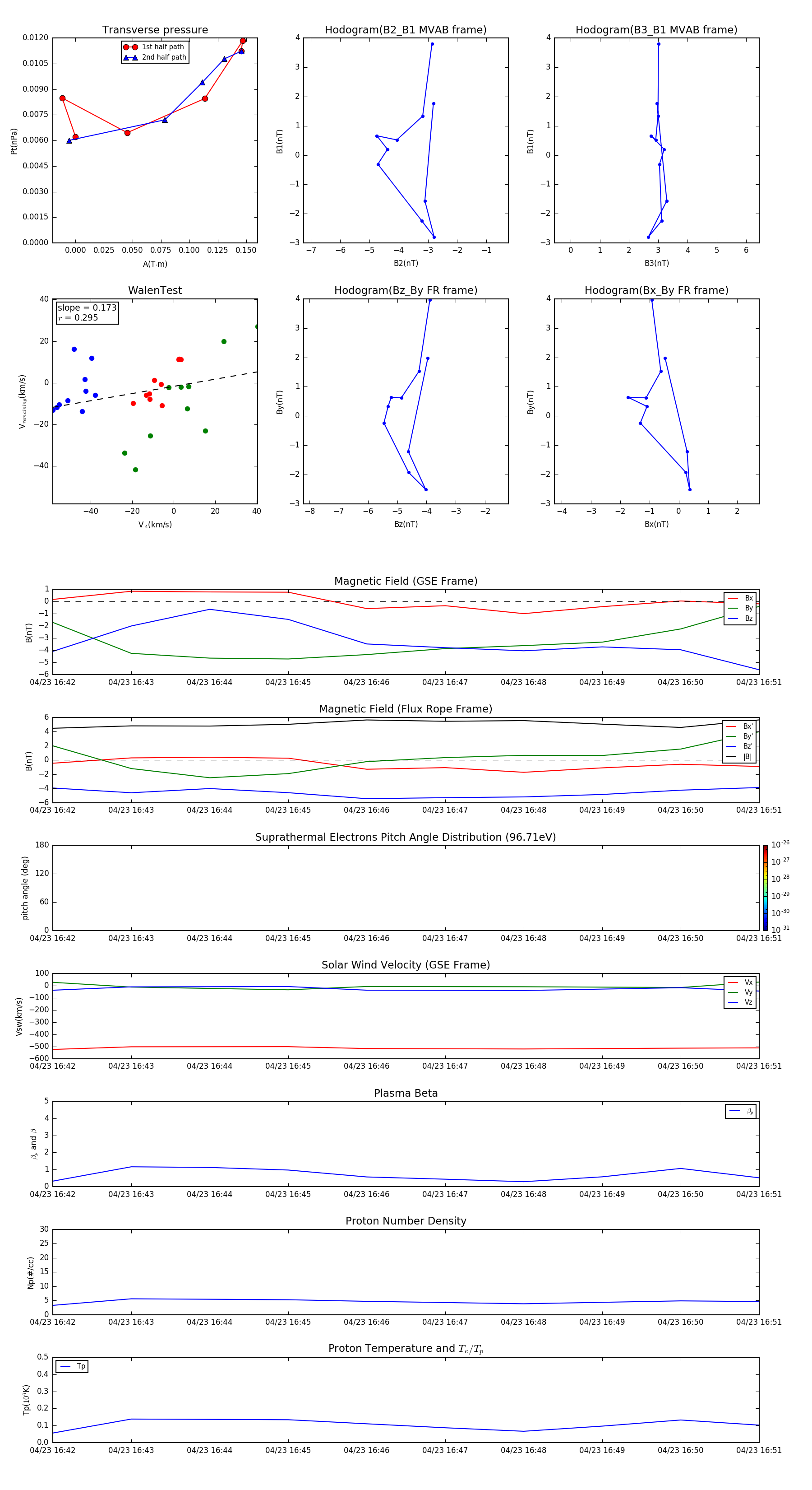
Flux Rope in 2003

Flux Rope Event 2003-04-23 16:42 ~ 2003-04-23 16:51 (10 minutes)


plot