HOME   LIST
‹–   –›

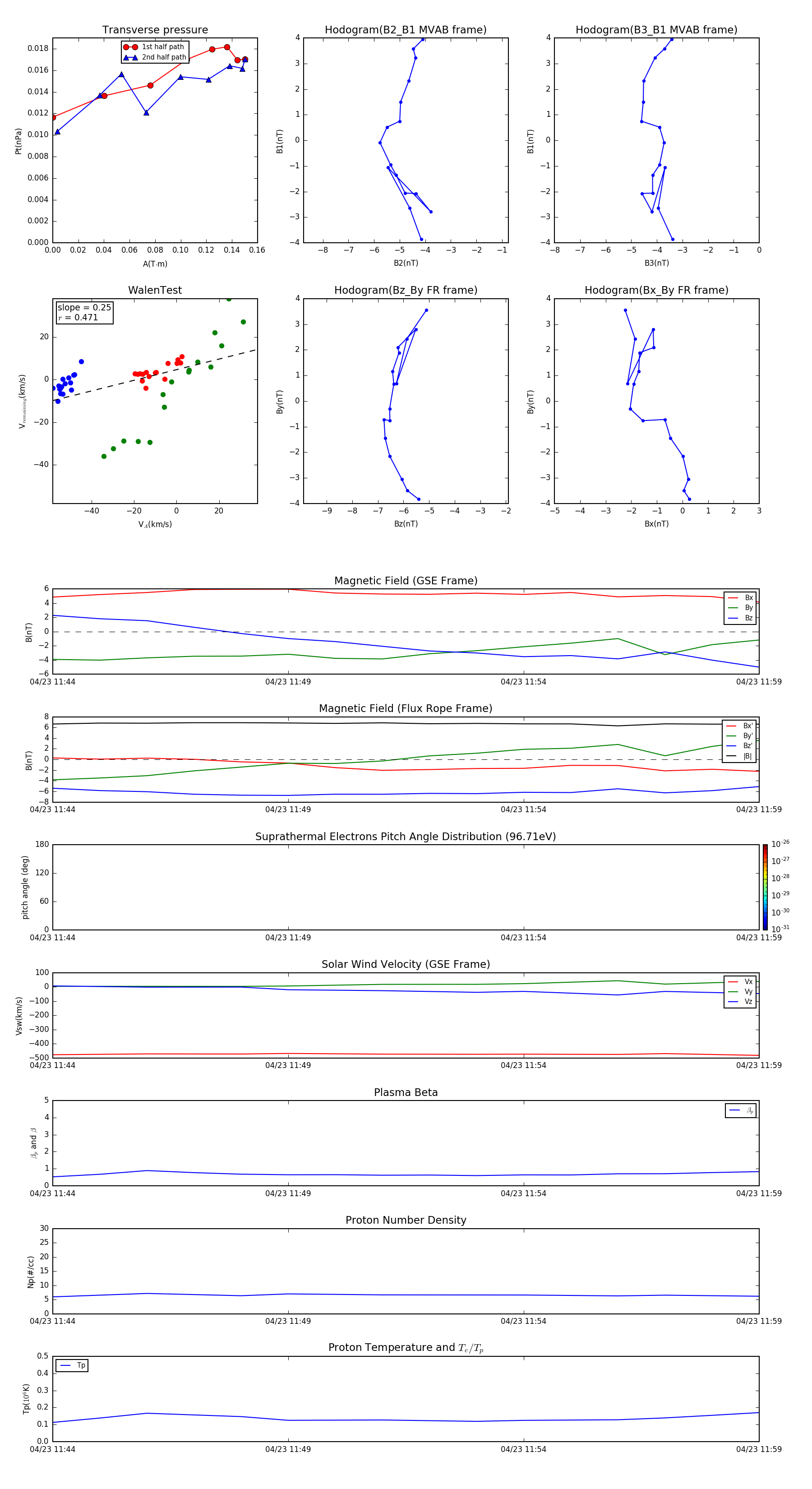
Flux Rope in 2003

Flux Rope Event 2003-04-23 11:44 ~ 2003-04-23 11:59 (16 minutes)


plot