HOME   LIST
‹–   –›

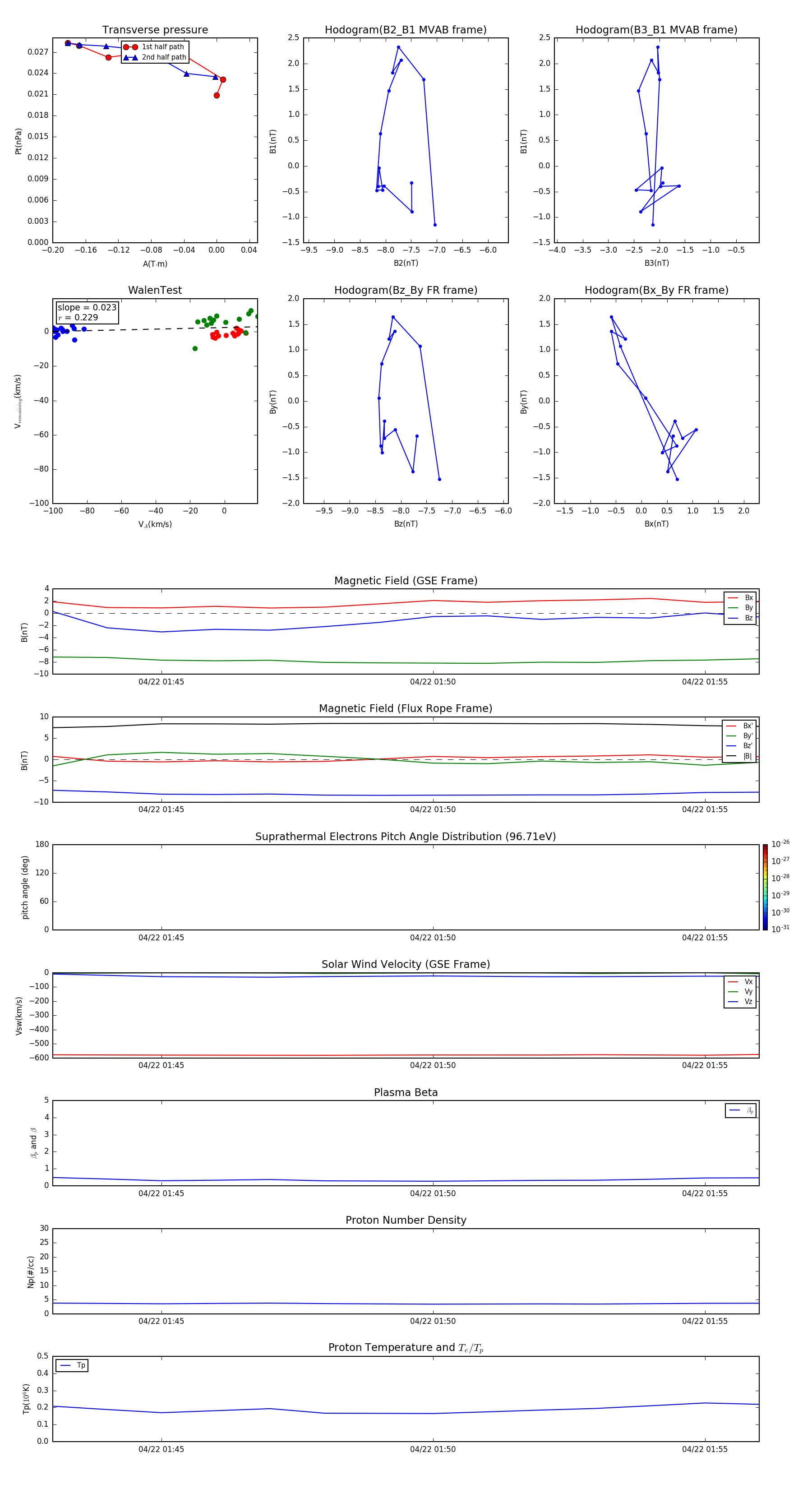
Flux Rope in 2003

Flux Rope Event 2003-04-22 01:43 ~ 2003-04-22 01:56 (14 minutes)


plot