HOME   LIST
‹–   –›

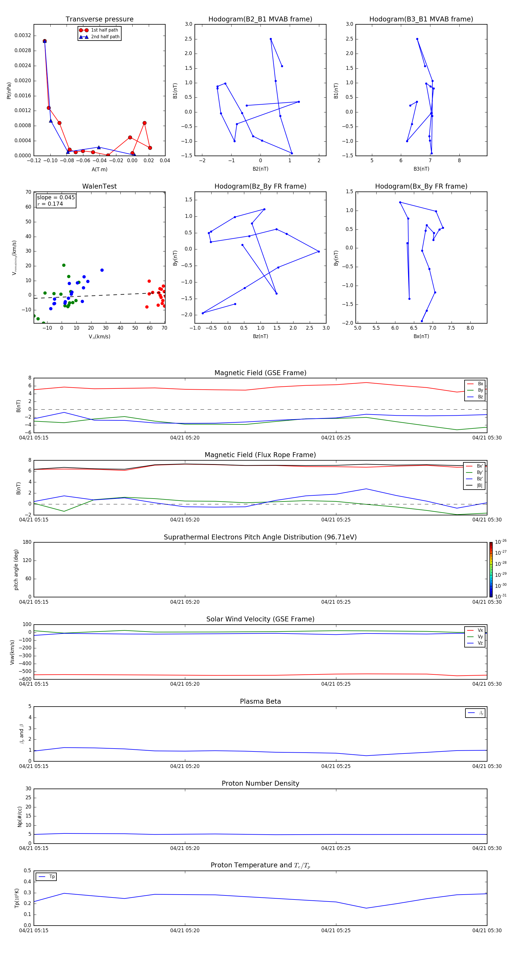
Flux Rope in 2003

Flux Rope Event 2003-04-21 05:15 ~ 2003-04-21 05:30 (16 minutes)


plot