HOME   LIST
‹–   –›

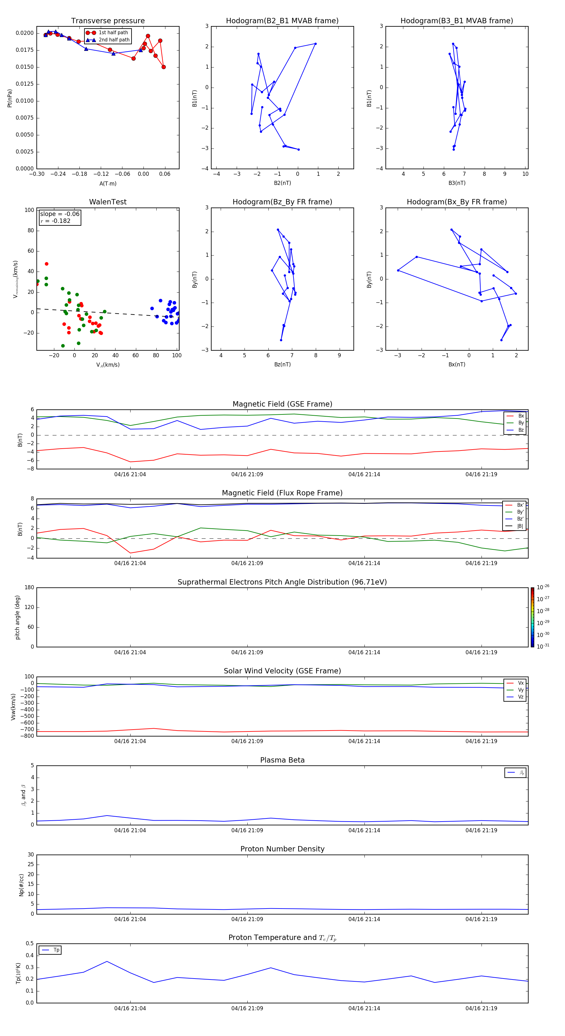
Flux Rope in 2003

Flux Rope Event 2003-04-16 21:00 ~ 2003-04-16 21:21 (22 minutes)


plot