HOME   LIST
‹–   –›

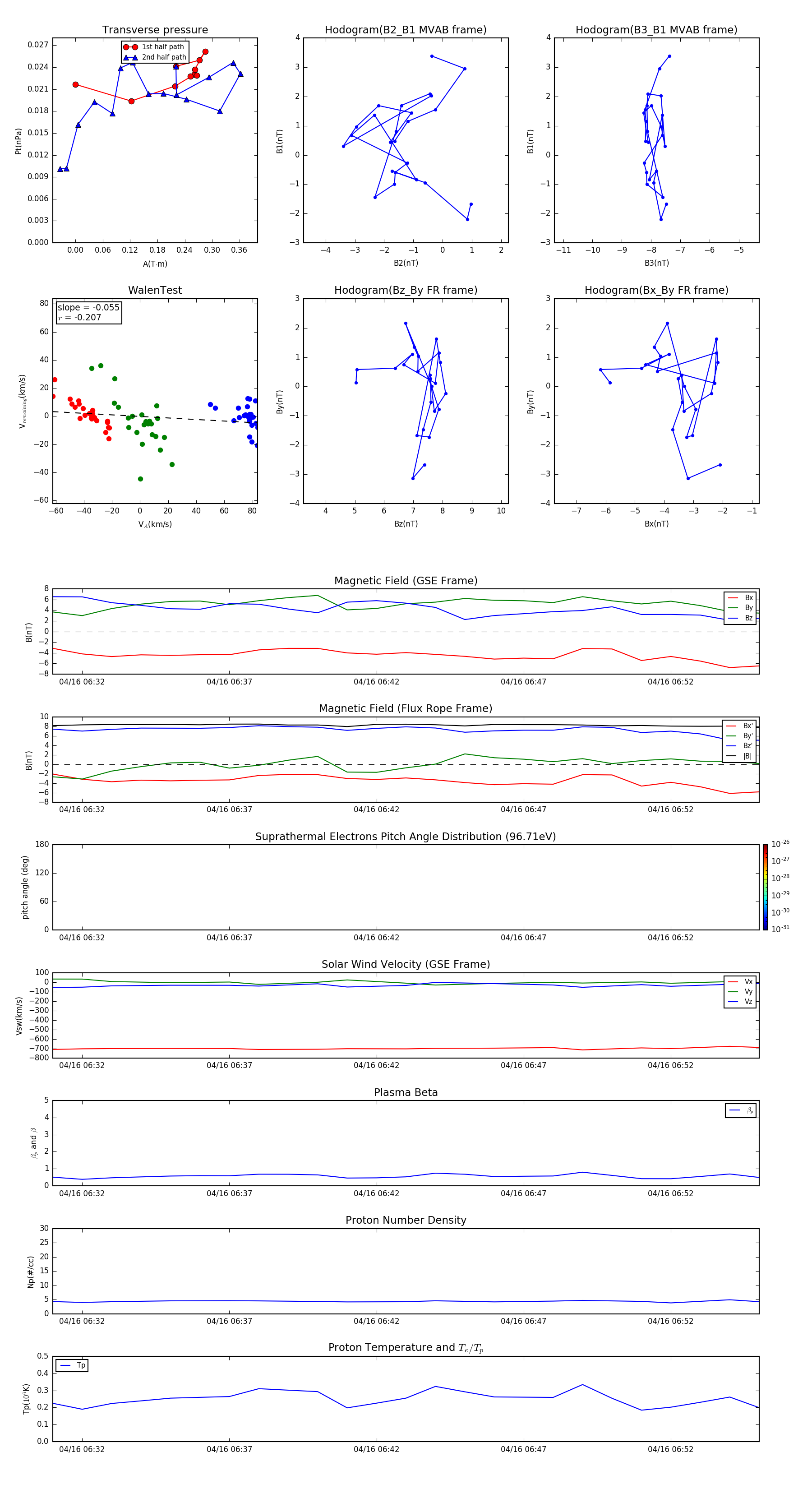
Flux Rope in 2003

Flux Rope Event 2003-04-16 06:31 ~ 2003-04-16 06:55 (25 minutes)


plot