HOME   LIST
‹–   –›

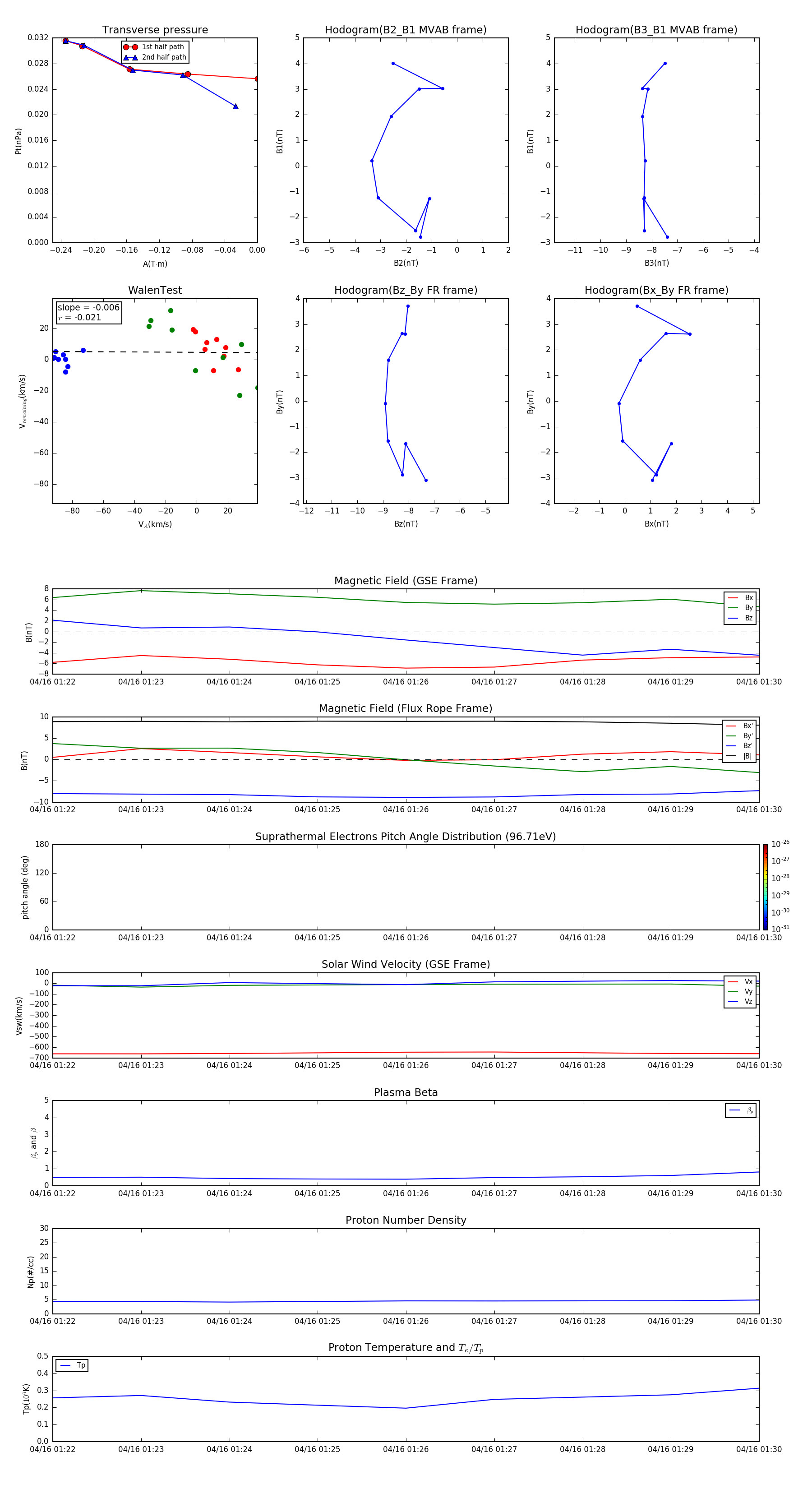
Flux Rope in 2003

Flux Rope Event 2003-04-16 01:22 ~ 2003-04-16 01:30 (9 minutes)


plot