HOME   LIST
‹–   –›

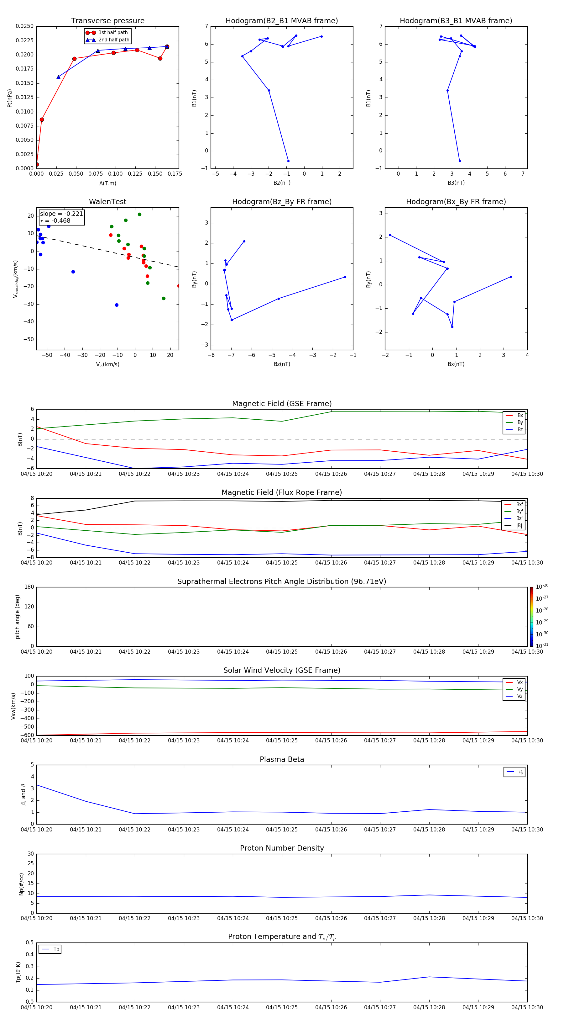
Flux Rope in 2003

Flux Rope Event 2003-04-15 10:20 ~ 2003-04-15 10:30 (11 minutes)


plot