HOME   LIST
‹–   –›

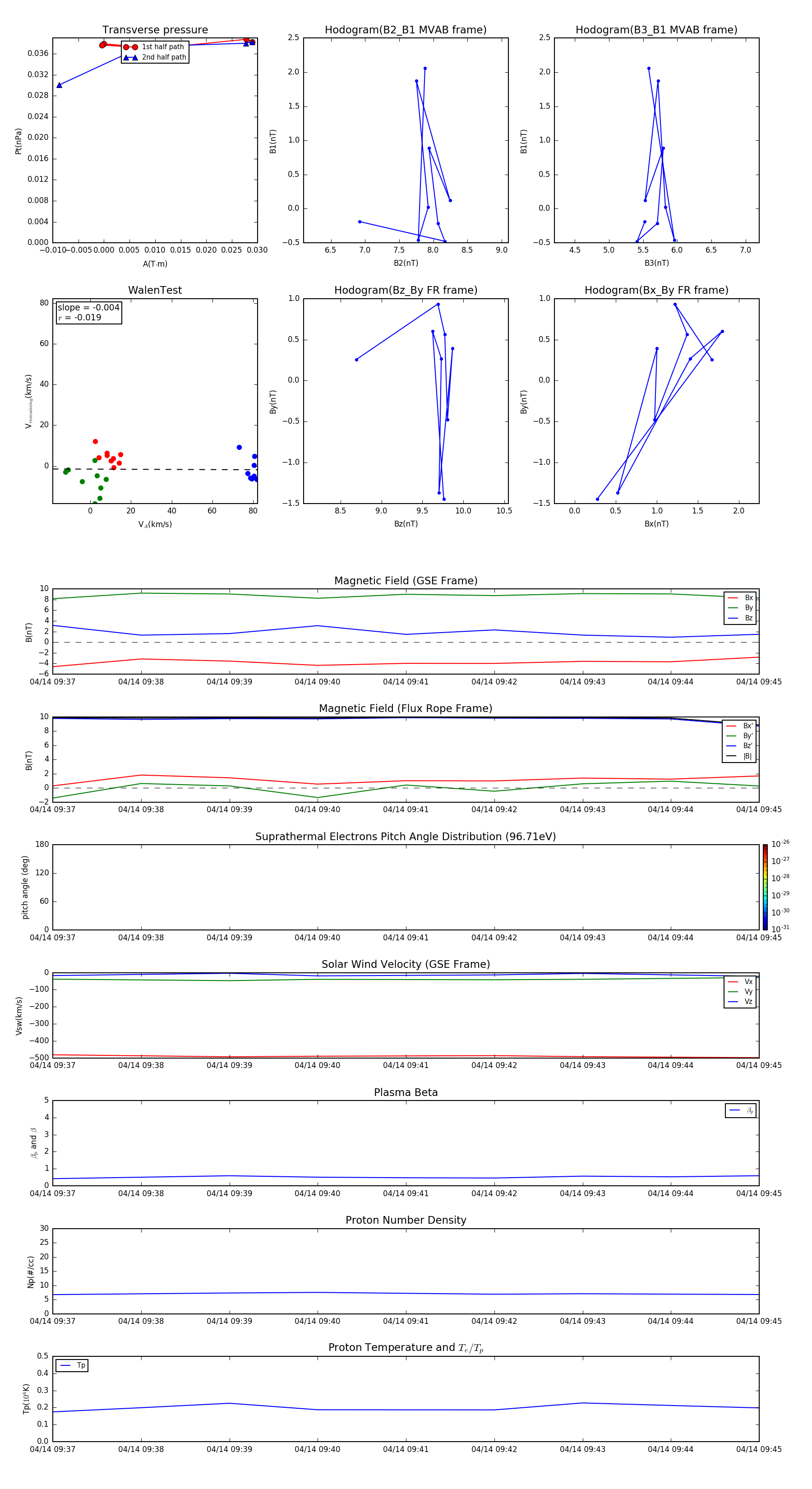
Flux Rope in 2003

Flux Rope Event 2003-04-14 09:37 ~ 2003-04-14 09:45 (9 minutes)


plot