HOME   LIST
‹–   –›

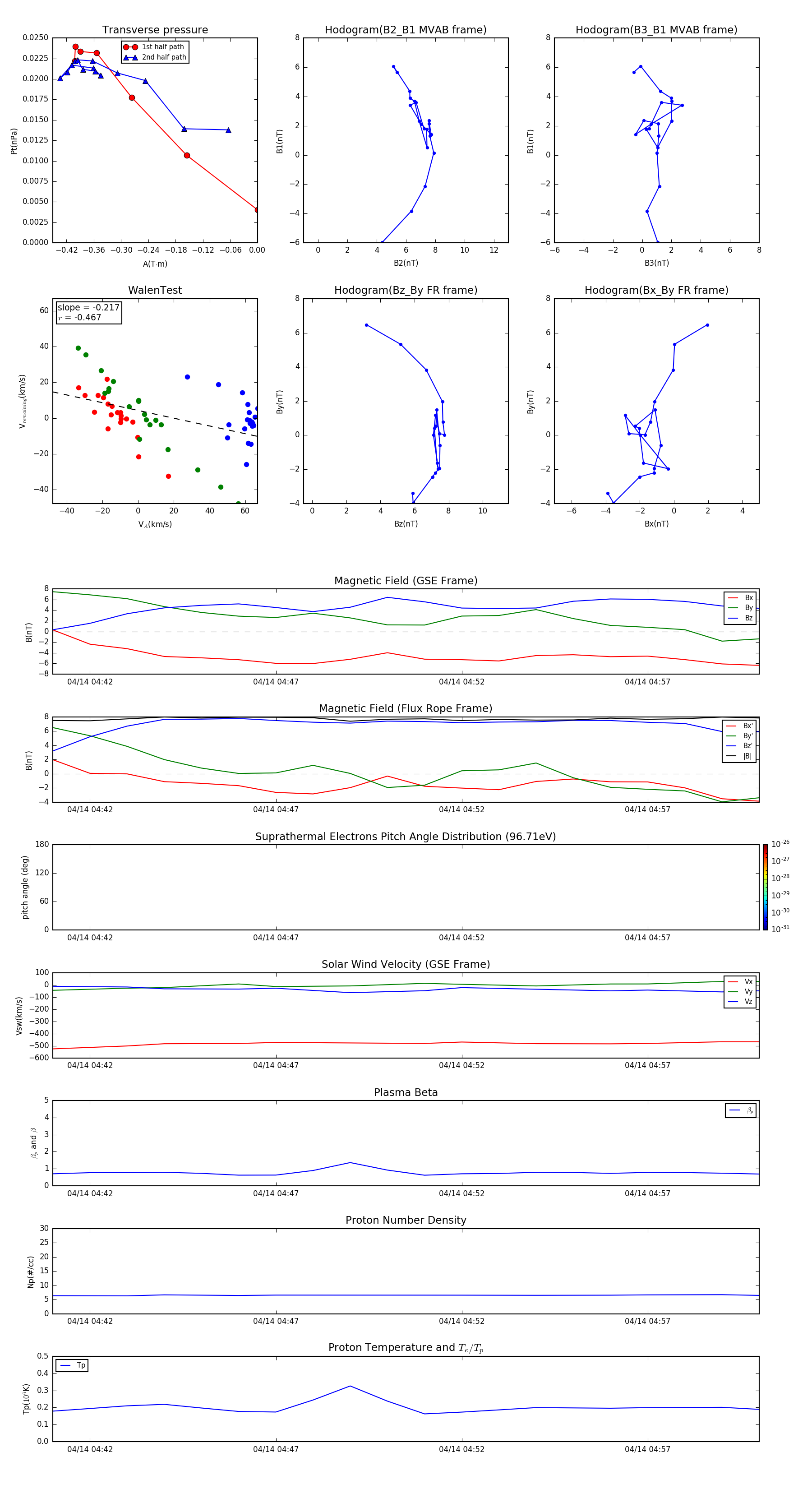
Flux Rope in 2003

Flux Rope Event 2003-04-14 04:41 ~ 2003-04-14 05:00 (20 minutes)


plot