HOME   LIST
‹–   –›

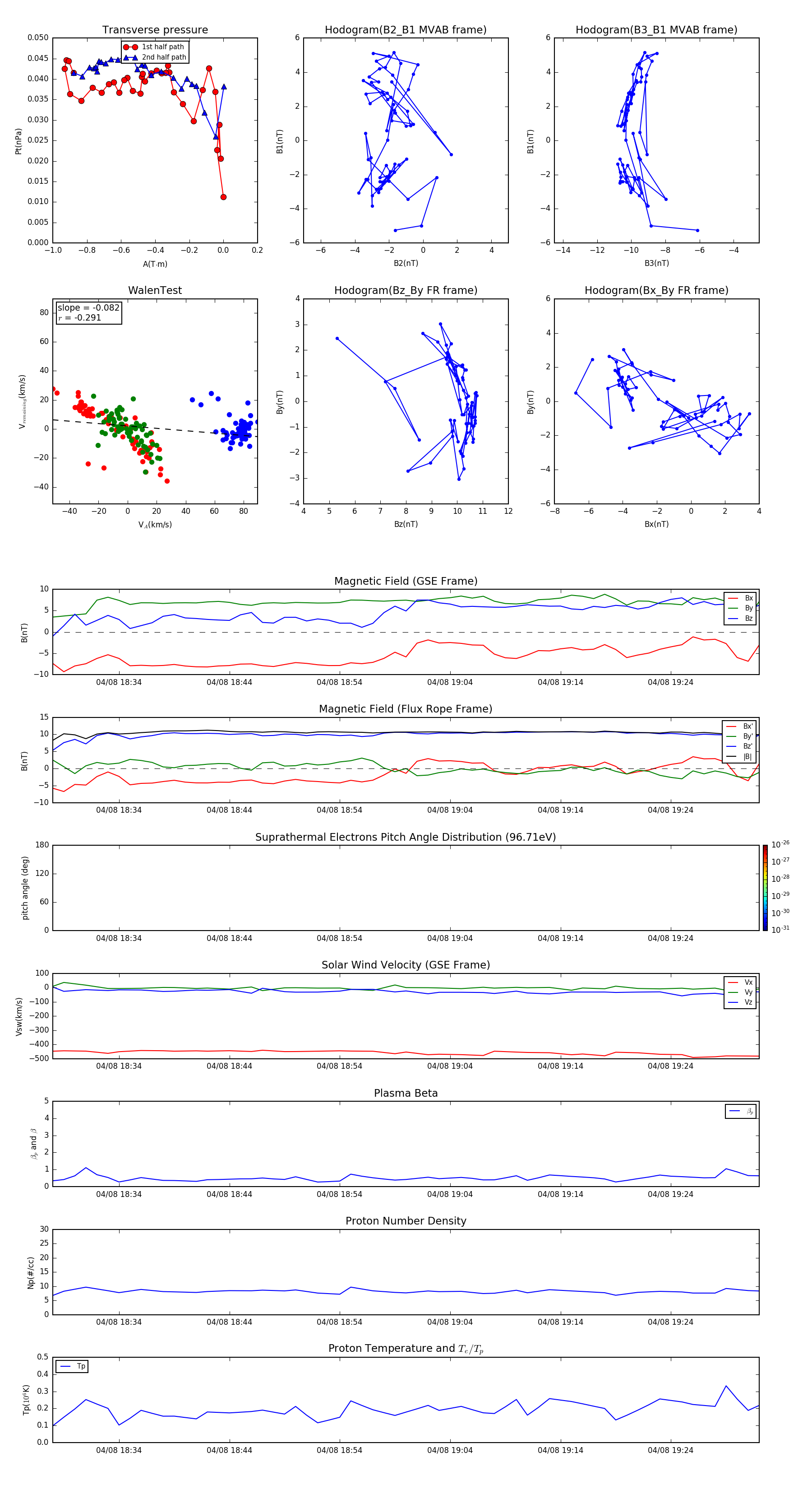
Flux Rope in 2003

Flux Rope Event 2003-04-08 18:28 ~ 2003-04-08 19:32 (65 minutes)


plot