HOME   LIST
‹–   –›

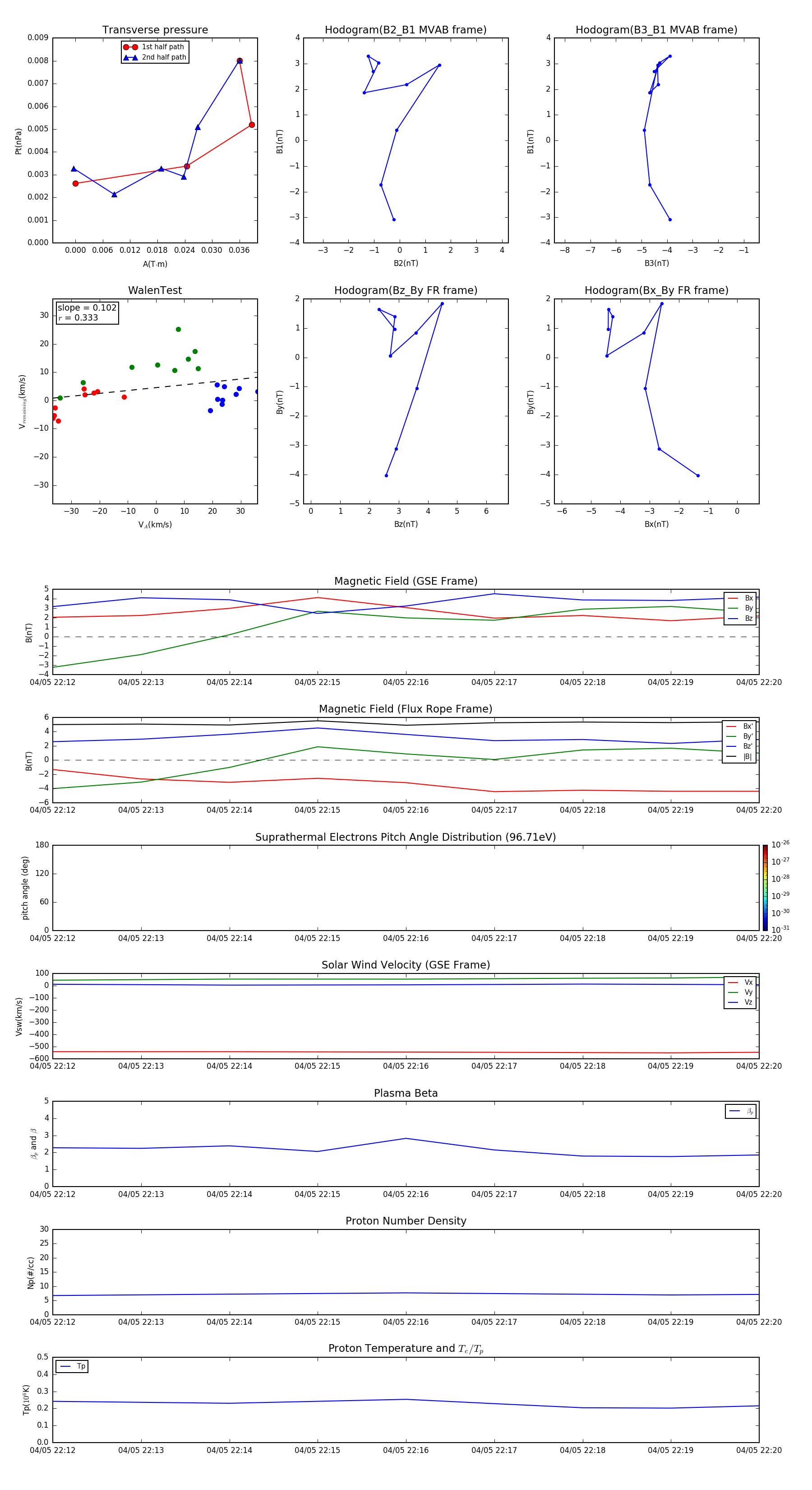
Flux Rope in 2003

Flux Rope Event 2003-04-05 22:12 ~ 2003-04-05 22:20 (9 minutes)


plot