HOME   LIST
‹–   –›

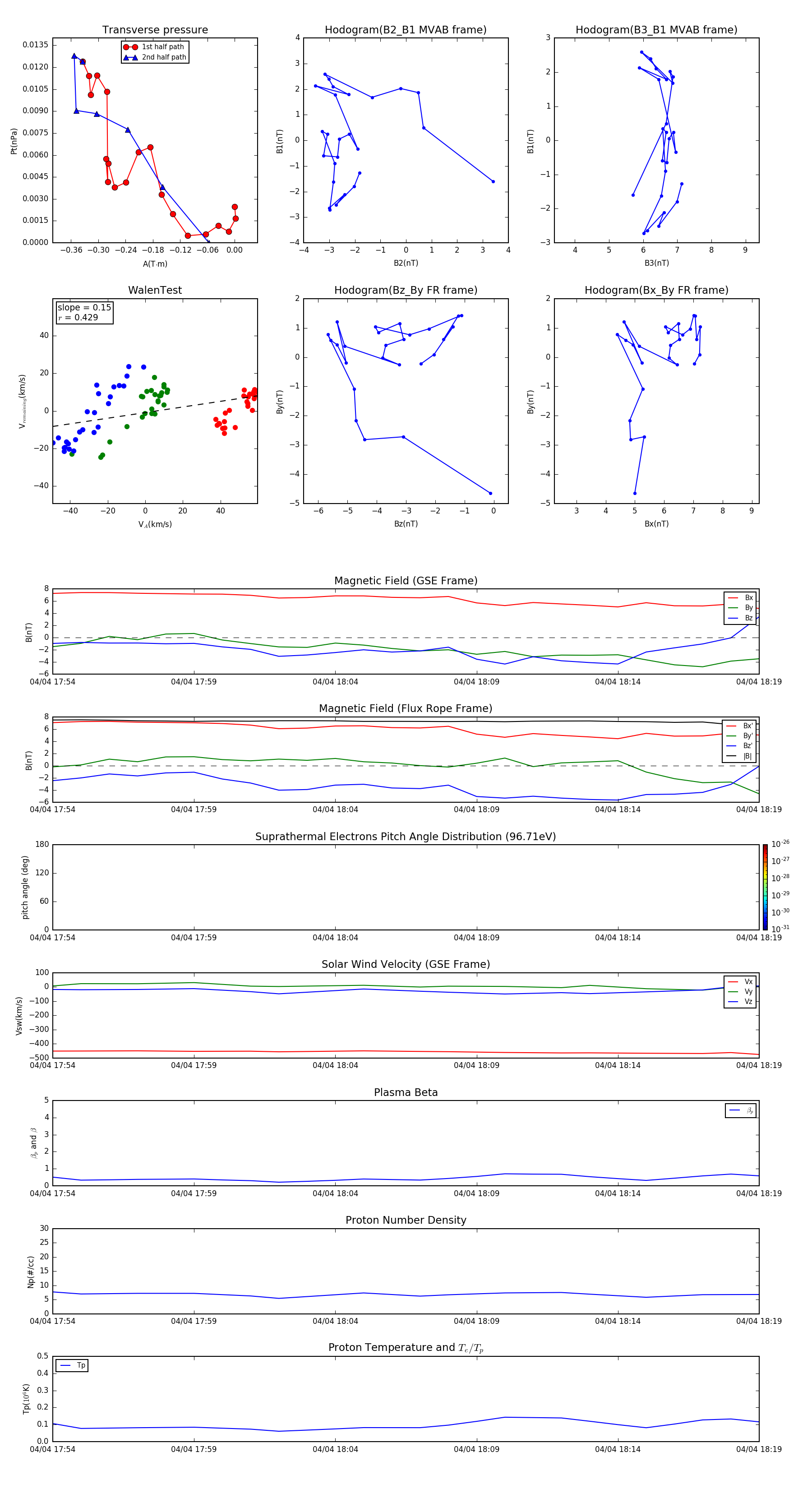
Flux Rope in 2003

Flux Rope Event 2003-04-04 17:54 ~ 2003-04-04 18:19 (26 minutes)


plot