HOME   LIST
‹–   –›

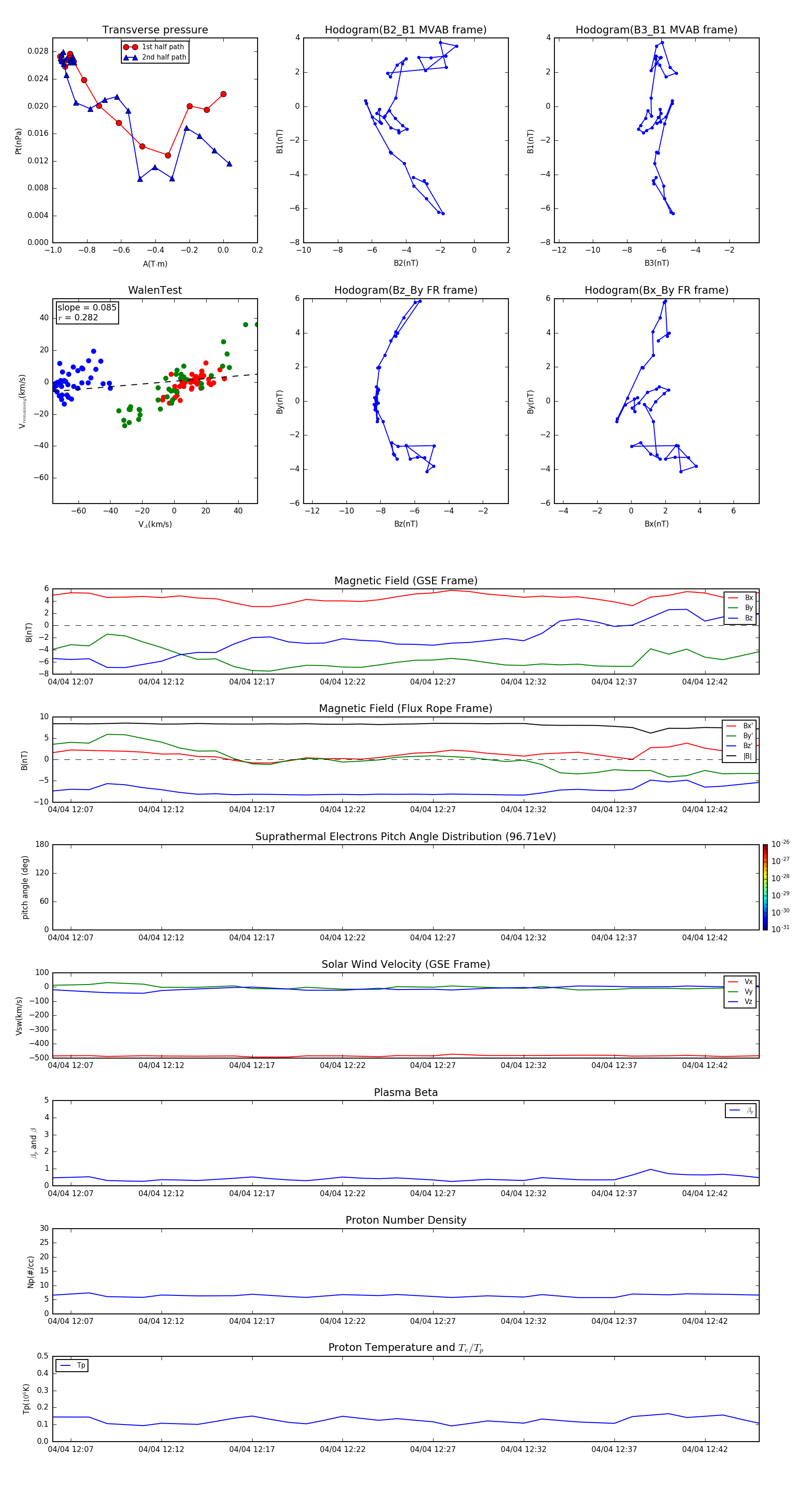
Flux Rope in 2003

Flux Rope Event 2003-04-04 12:06 ~ 2003-04-04 12:45 (40 minutes)


plot