HOME   LIST
‹–   –›

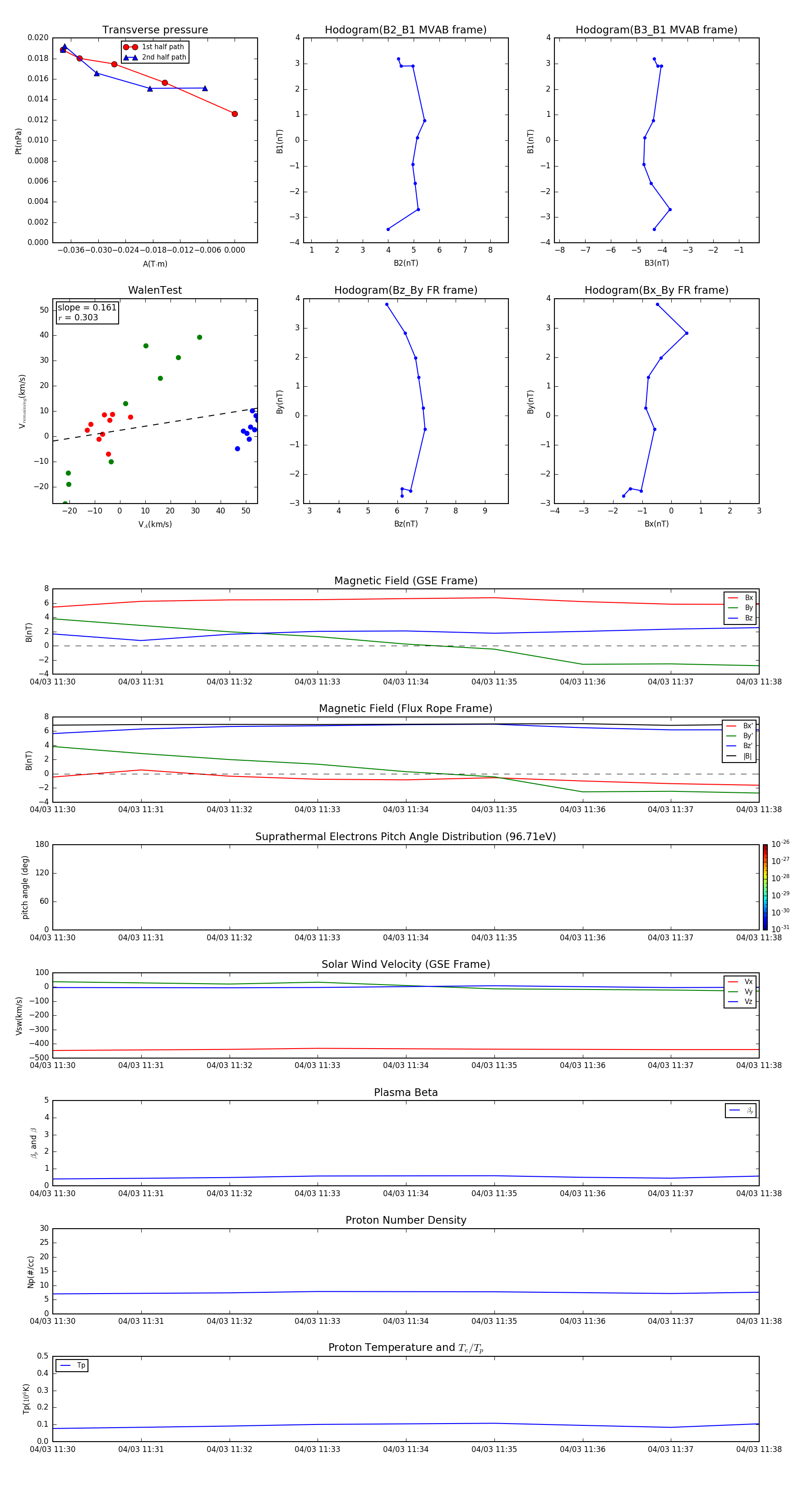
Flux Rope in 2003

Flux Rope Event 2003-04-03 11:30 ~ 2003-04-03 11:38 (9 minutes)


plot