HOME   LIST
‹–   –›

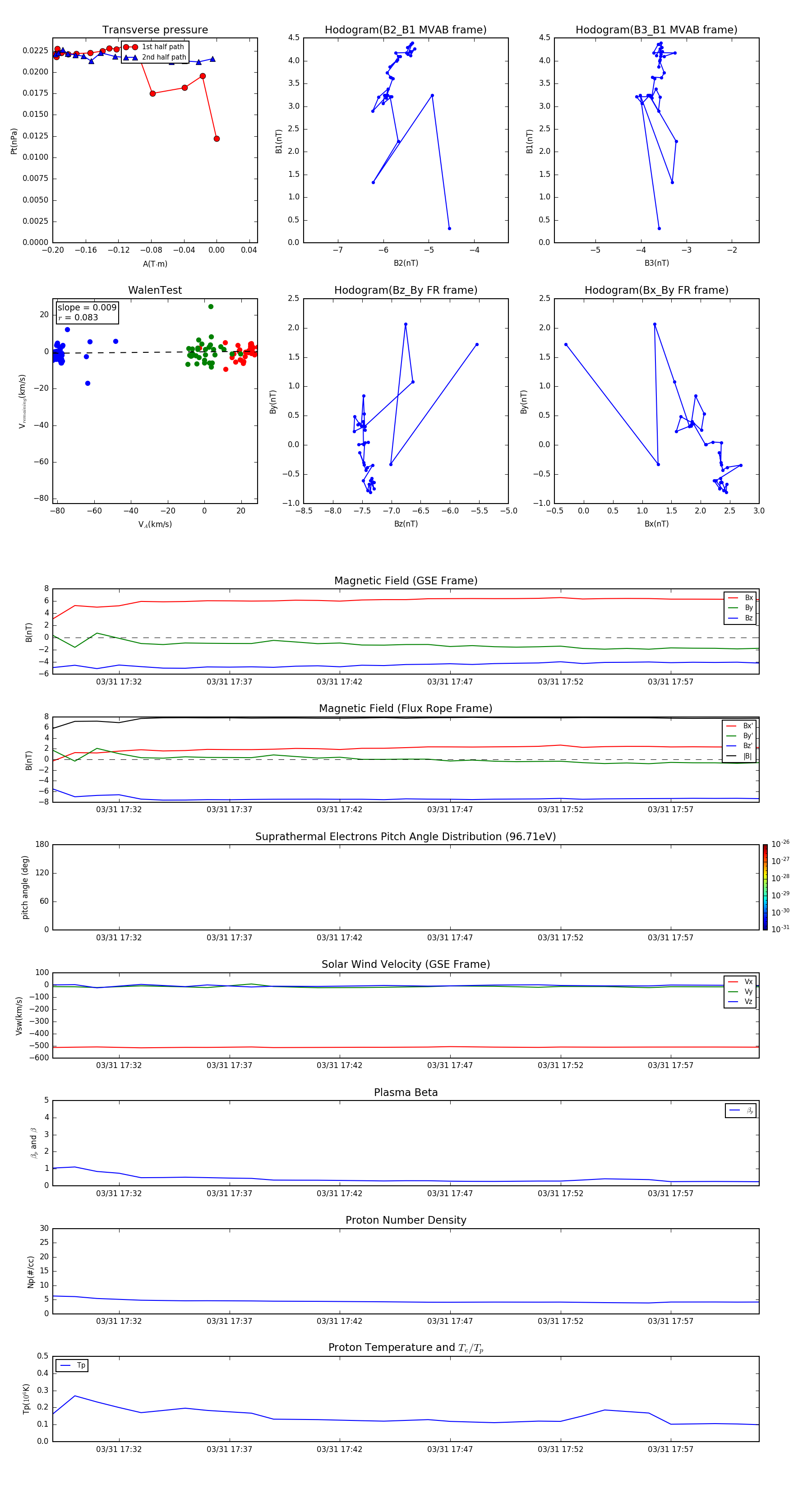
Flux Rope in 2003

Flux Rope Event 2003-03-31 17:29 ~ 2003-03-31 18:01 (33 minutes)


plot