HOME   LIST
‹–   –›

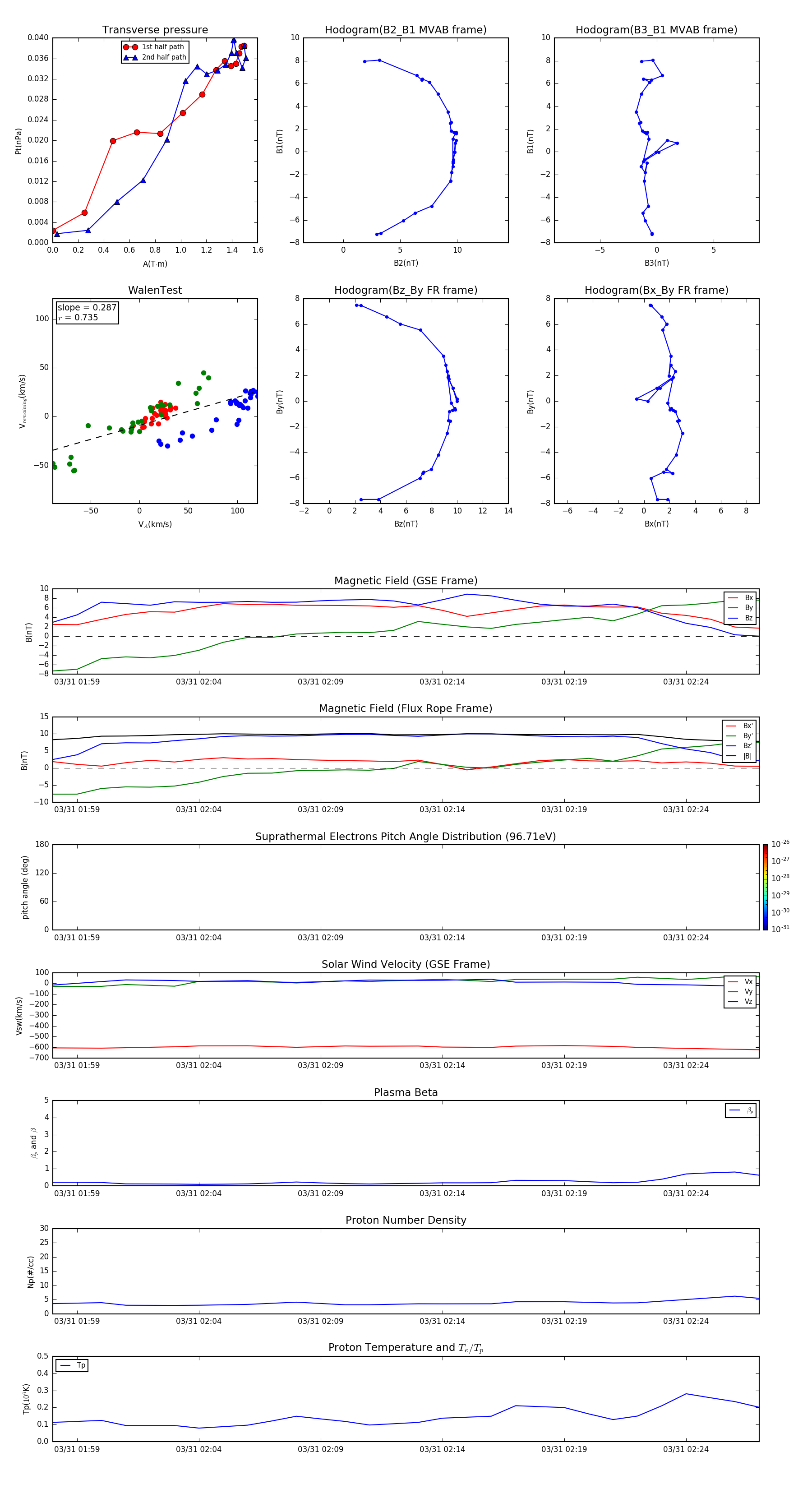
Flux Rope in 2003

Flux Rope Event 2003-03-31 01:58 ~ 2003-03-31 02:27 (30 minutes)


plot