HOME   LIST
‹–   –›

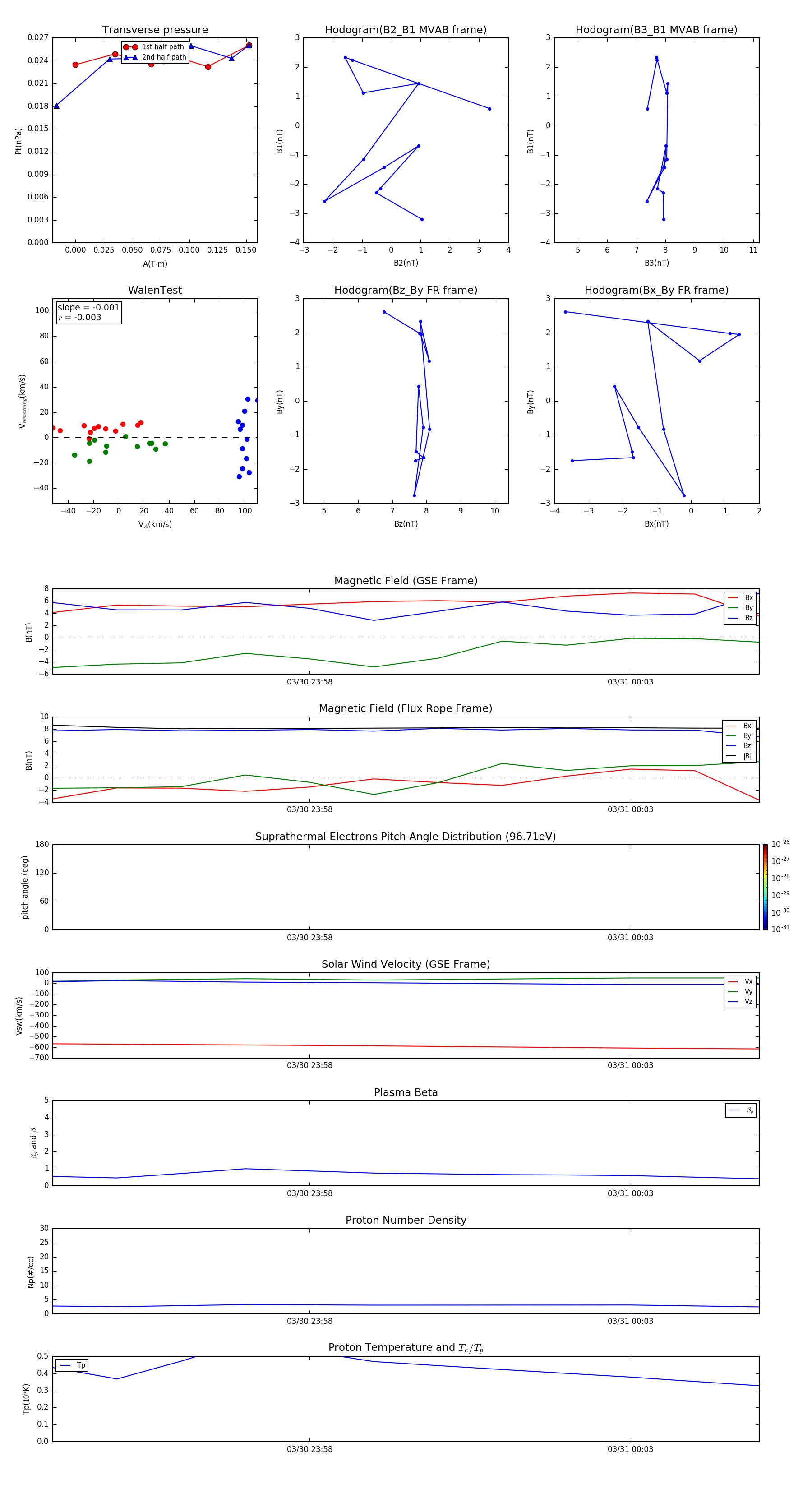
Flux Rope in 2003

Flux Rope Event 2003-03-30 23:54 ~ 2003-03-31 00:05 (12 minutes)


plot