HOME   LIST
‹–   –›

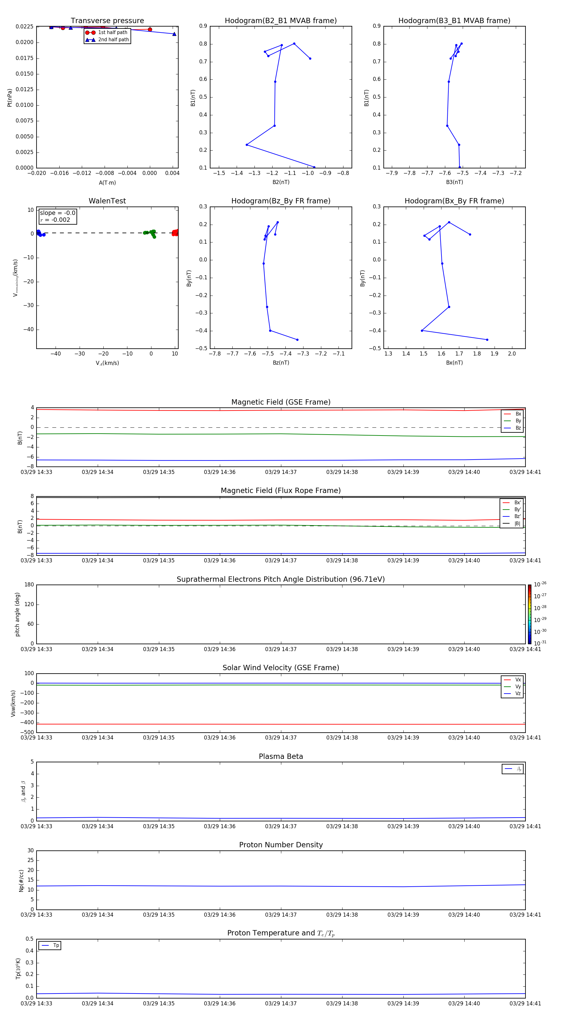
Flux Rope in 2003

Flux Rope Event 2003-03-29 14:33 ~ 2003-03-29 14:41 (9 minutes)


plot