HOME   LIST
‹–   –›

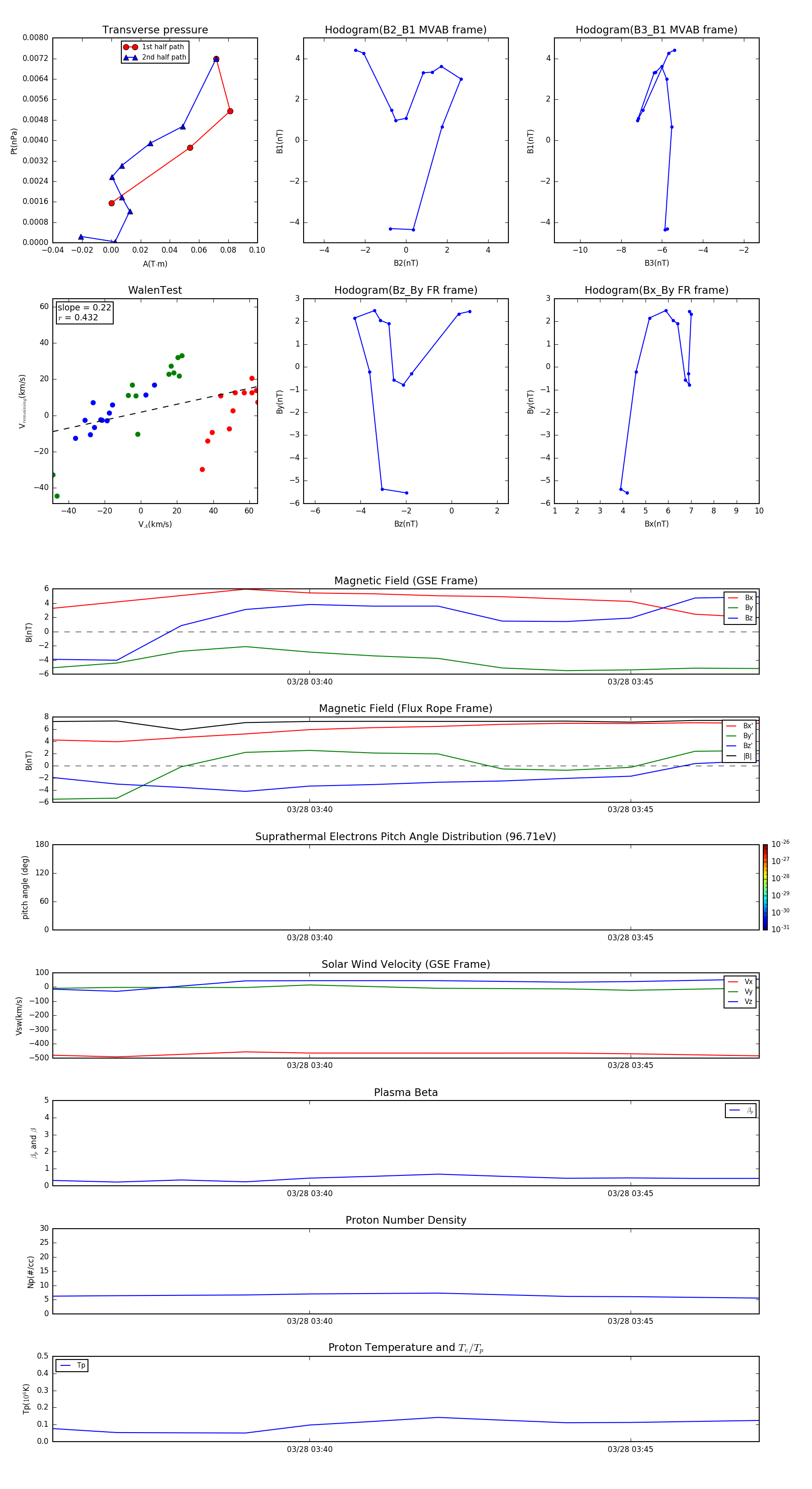
Flux Rope in 2003

Flux Rope Event 2003-03-28 03:36 ~ 2003-03-28 03:47 (12 minutes)


plot