HOME   LIST
‹–   –›

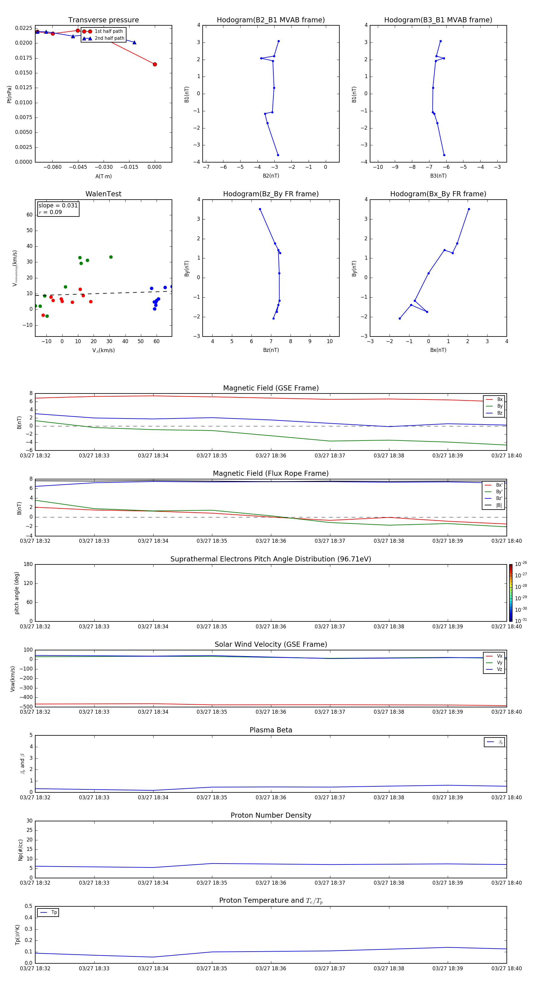
Flux Rope in 2003

Flux Rope Event 2003-03-27 18:32 ~ 2003-03-27 18:40 (9 minutes)


plot