HOME   LIST
‹–   –›

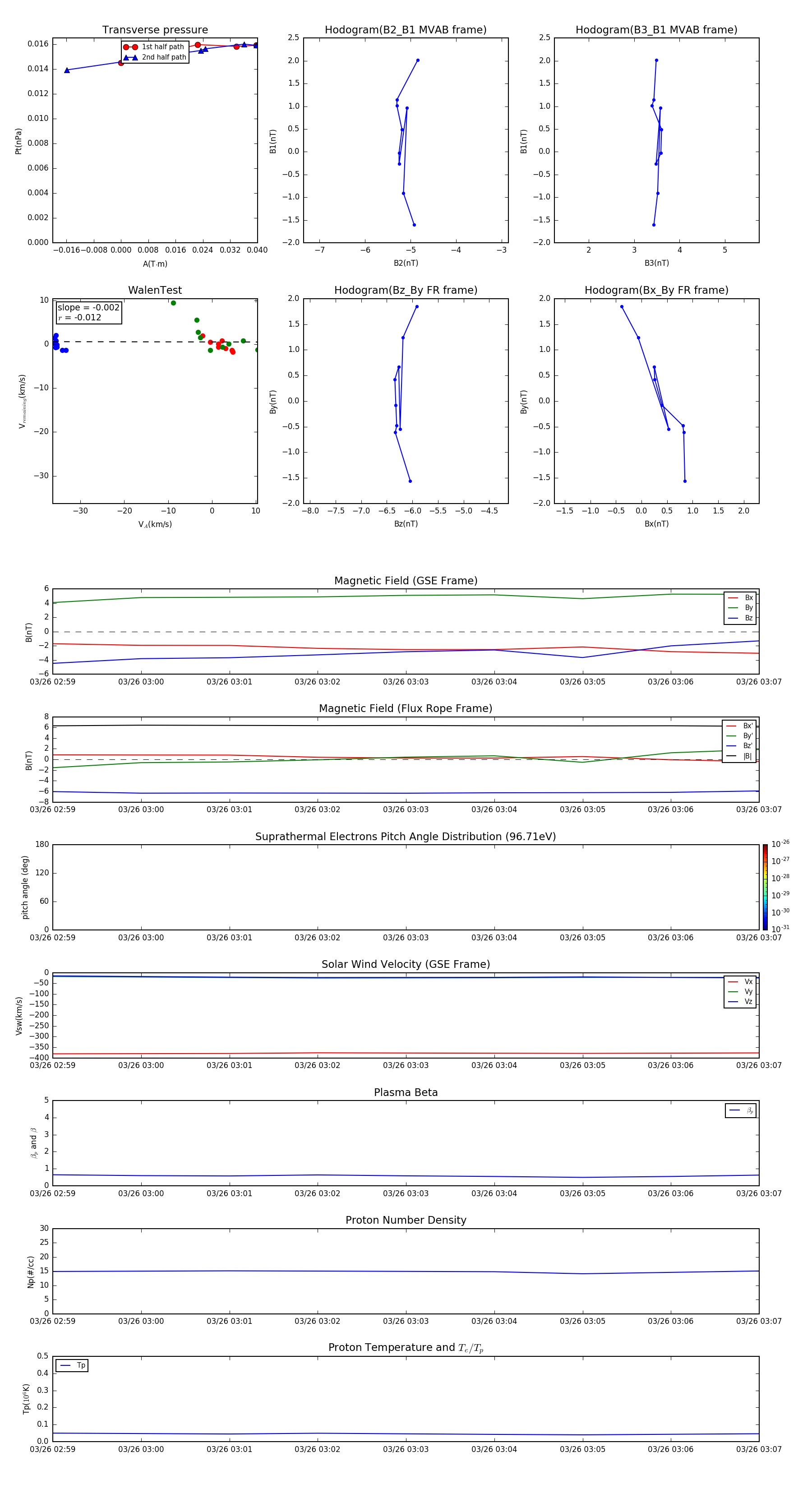
Flux Rope in 2003

Flux Rope Event 2003-03-26 02:59 ~ 2003-03-26 03:07 (9 minutes)


plot