HOME   LIST
‹–   –›

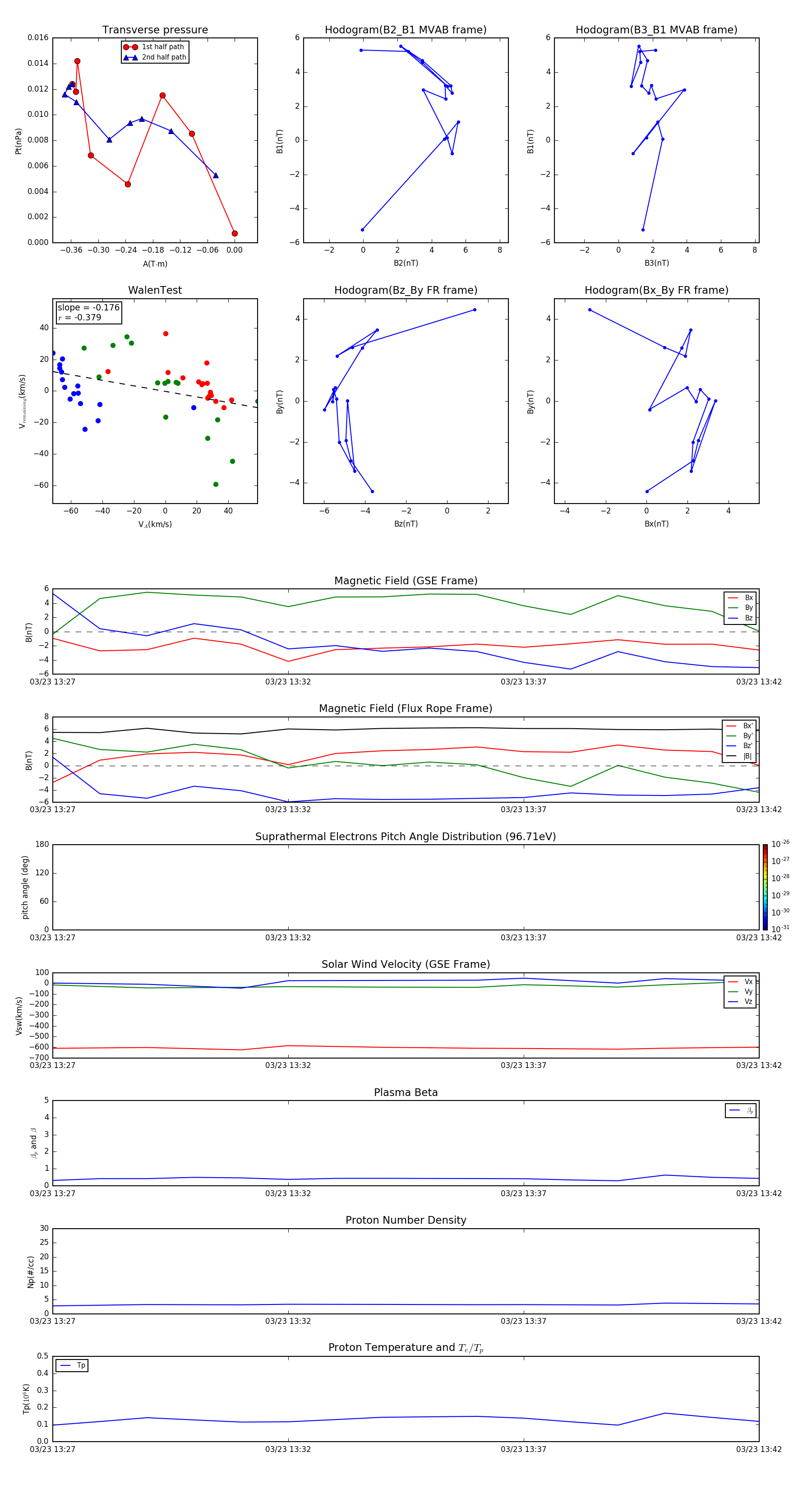
Flux Rope in 2003

Flux Rope Event 2003-03-23 13:27 ~ 2003-03-23 13:42 (16 minutes)


plot