HOME   LIST
‹–   –›

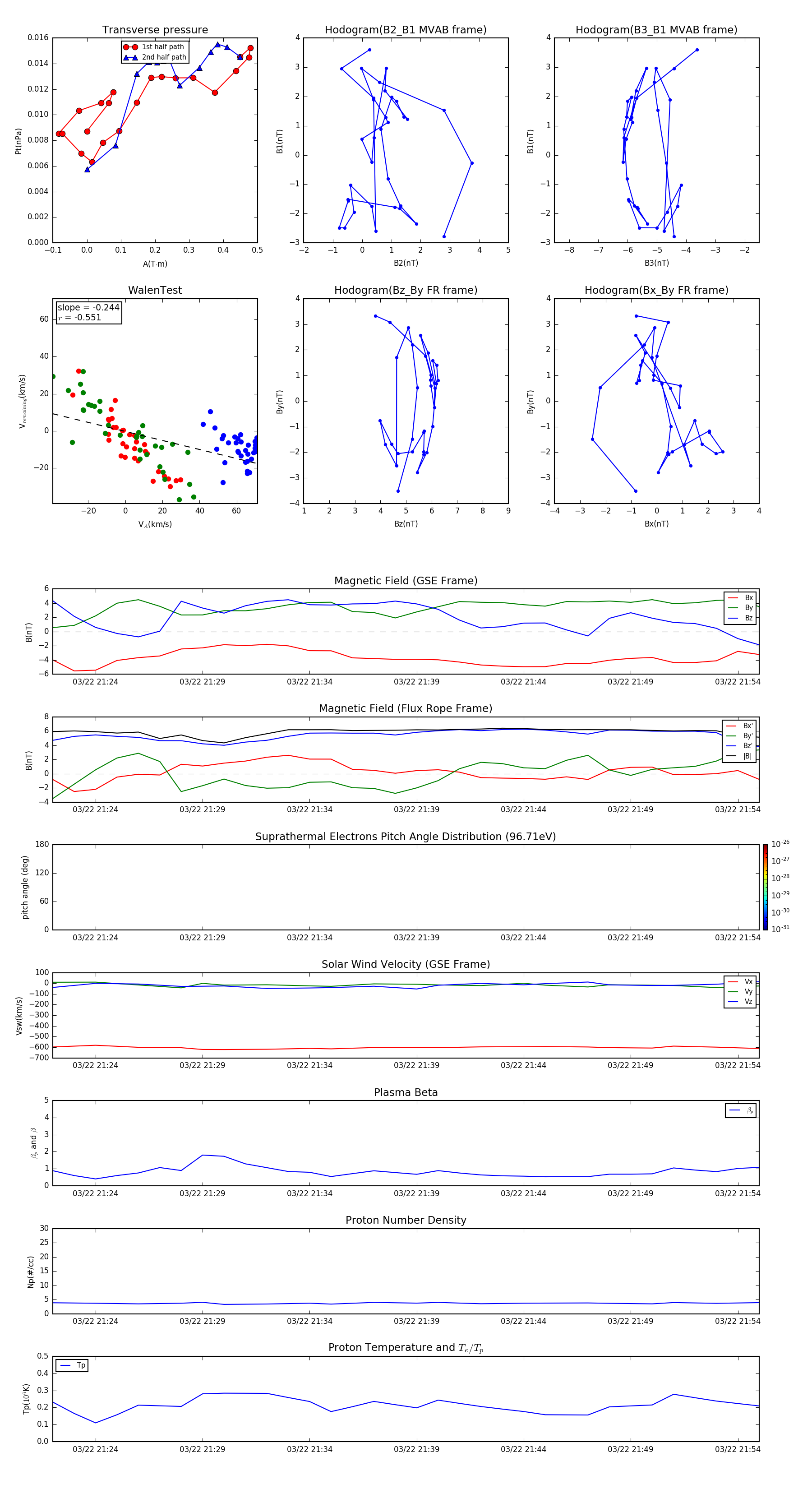
Flux Rope in 2003

Flux Rope Event 2003-03-22 21:22 ~ 2003-03-22 21:55 (34 minutes)


plot