HOME   LIST
‹–   –›

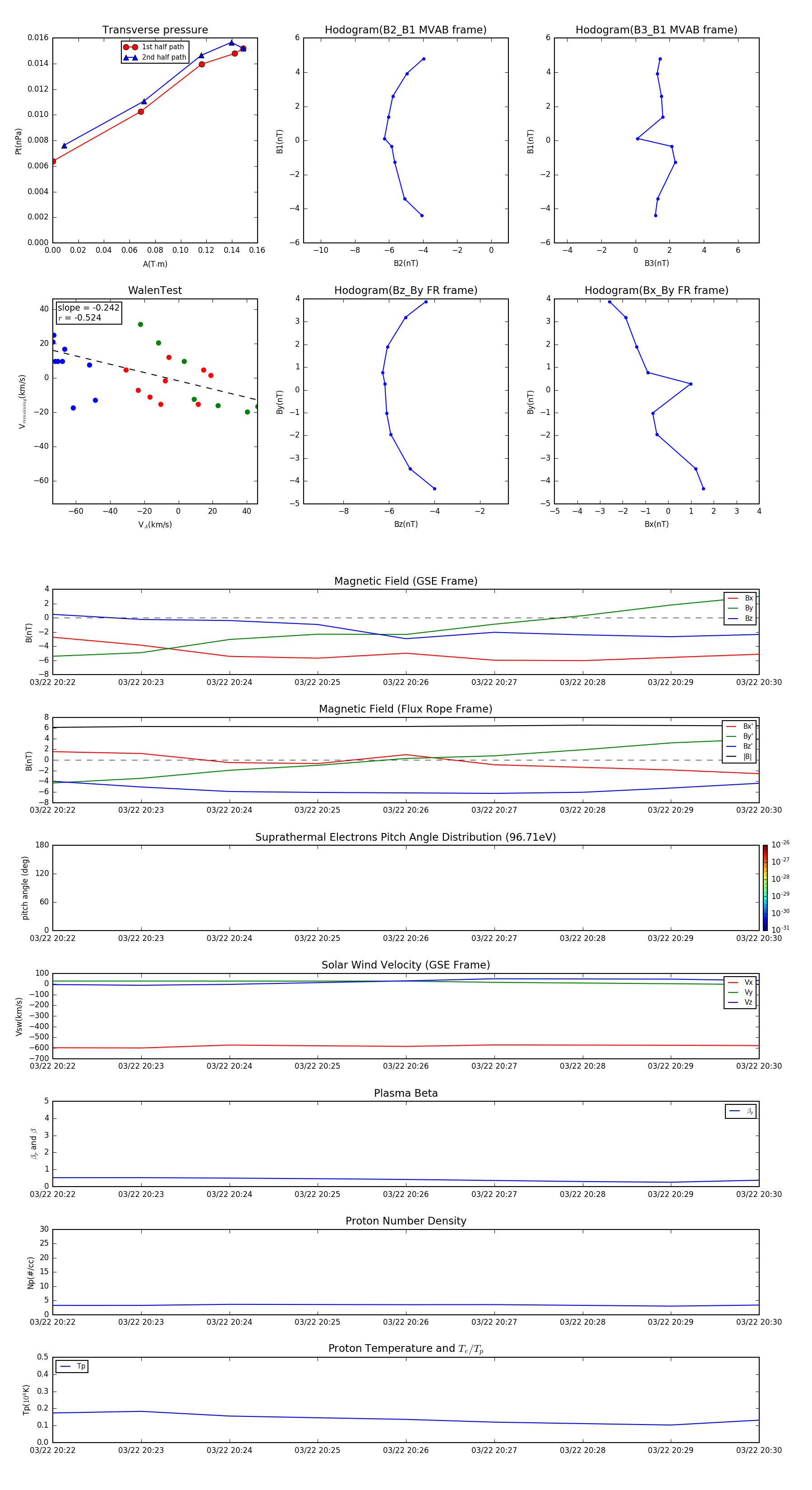
Flux Rope in 2003

Flux Rope Event 2003-03-22 20:22 ~ 2003-03-22 20:30 (9 minutes)


plot