HOME   LIST
‹–   –›

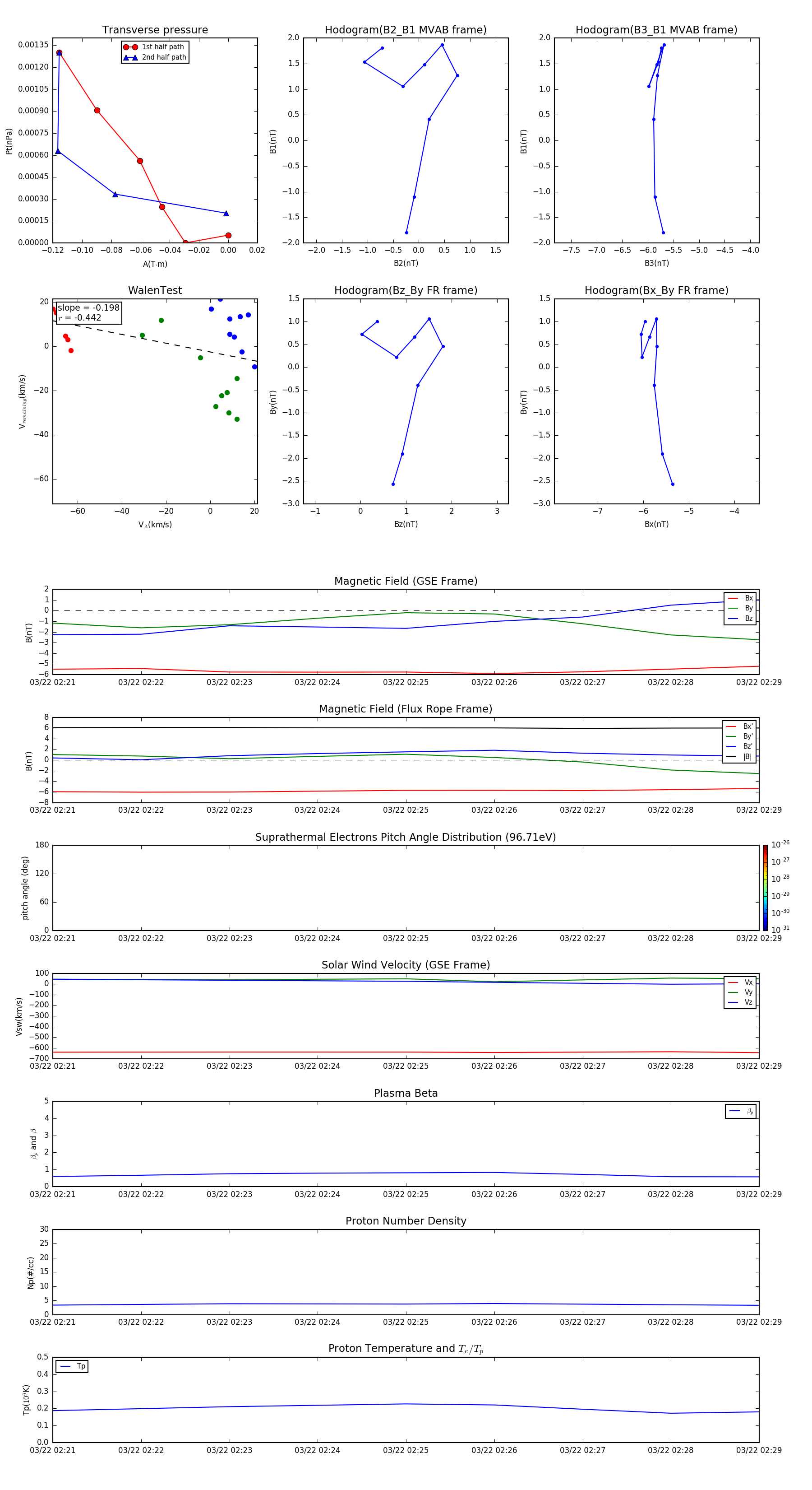
Flux Rope in 2003

Flux Rope Event 2003-03-22 02:21 ~ 2003-03-22 02:29 (9 minutes)


plot