HOME   LIST
‹–   –›

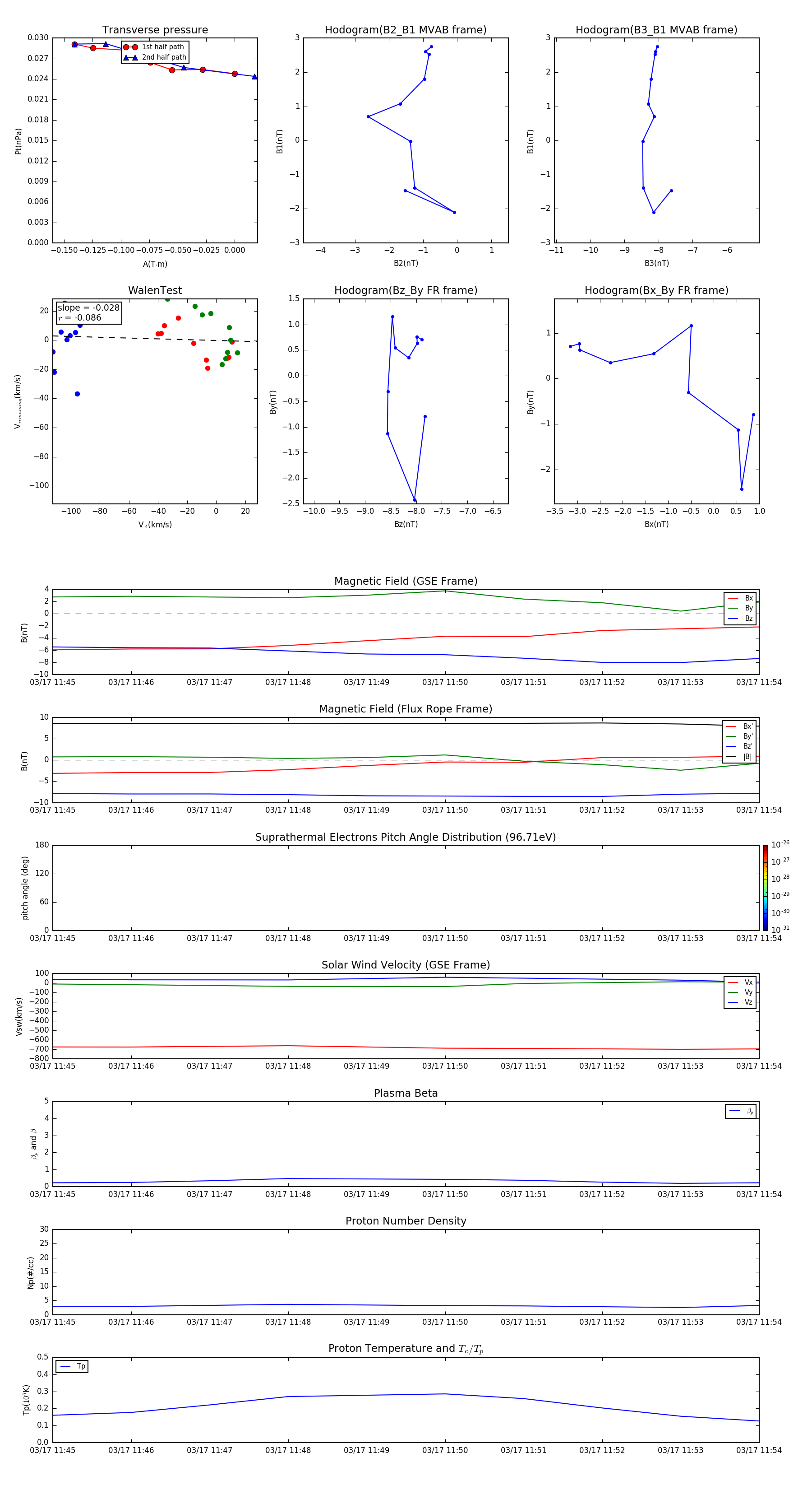
Flux Rope in 2003

Flux Rope Event 2003-03-17 11:45 ~ 2003-03-17 11:54 (10 minutes)


plot