HOME   LIST
‹–   –›

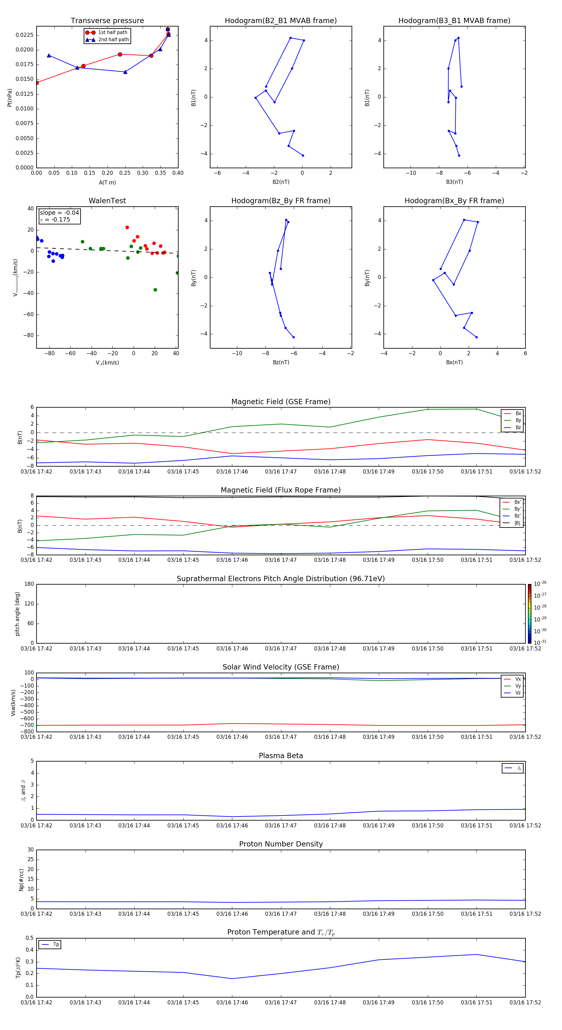
Flux Rope in 2003

Flux Rope Event 2003-03-16 17:42 ~ 2003-03-16 17:52 (11 minutes)


plot