HOME   LIST
‹–   –›

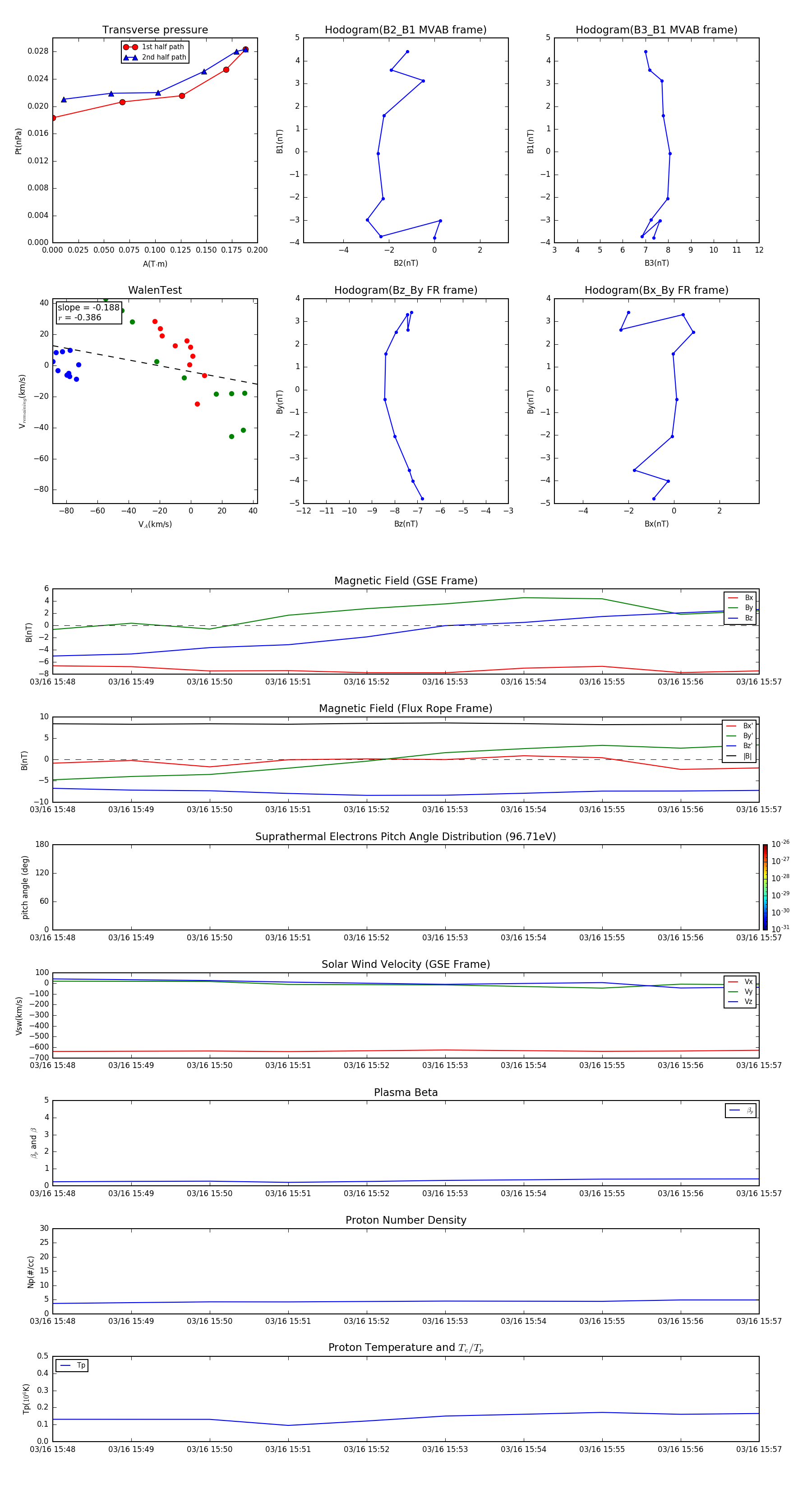
Flux Rope in 2003

Flux Rope Event 2003-03-16 15:48 ~ 2003-03-16 15:57 (10 minutes)


plot