HOME   LIST
‹–   –›

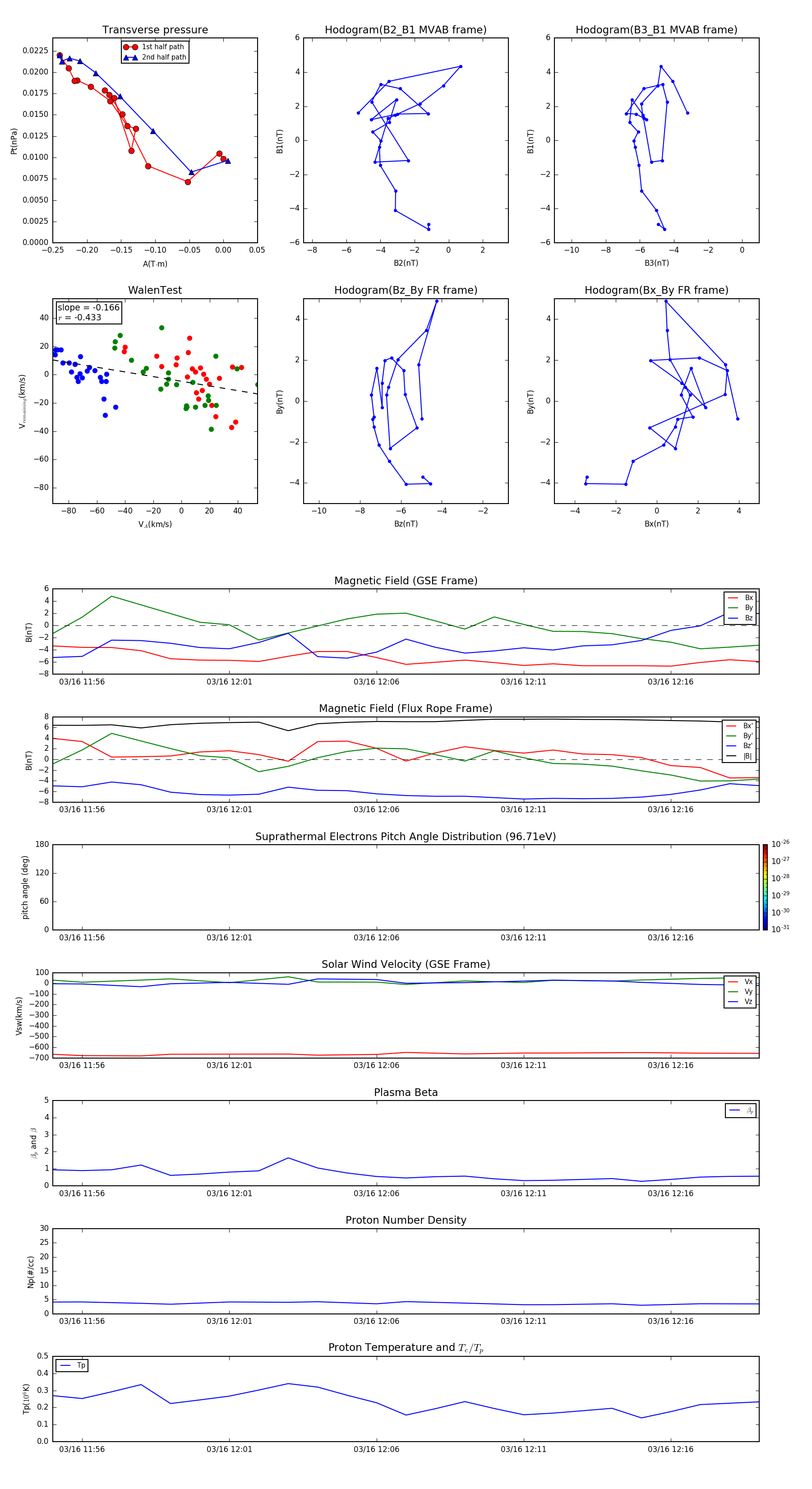
Flux Rope in 2003

Flux Rope Event 2003-03-16 11:55 ~ 2003-03-16 12:19 (25 minutes)


plot