HOME   LIST
‹–   –›

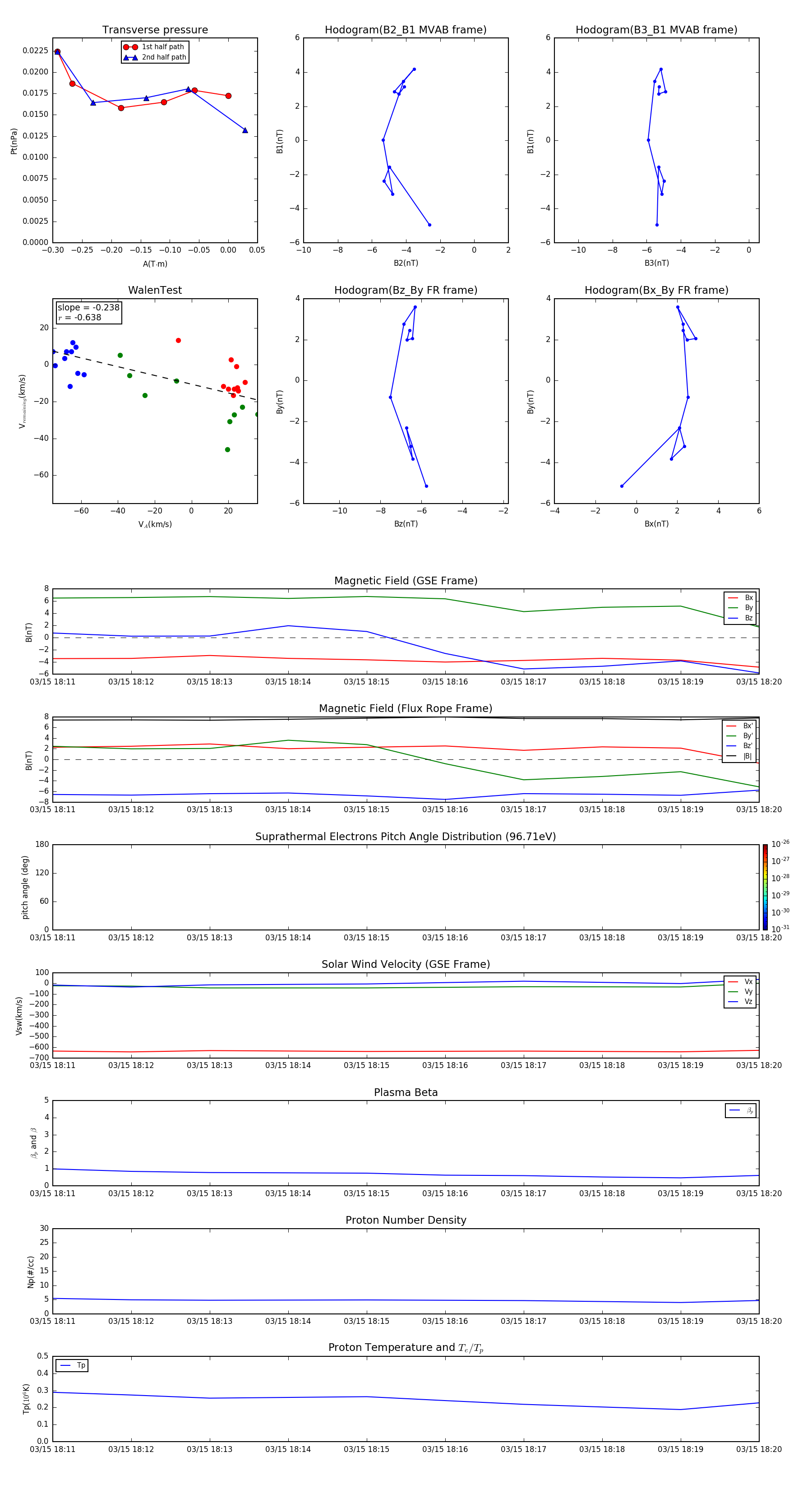
Flux Rope in 2003

Flux Rope Event 2003-03-15 18:11 ~ 2003-03-15 18:20 (10 minutes)


plot