HOME   LIST
‹–   –›

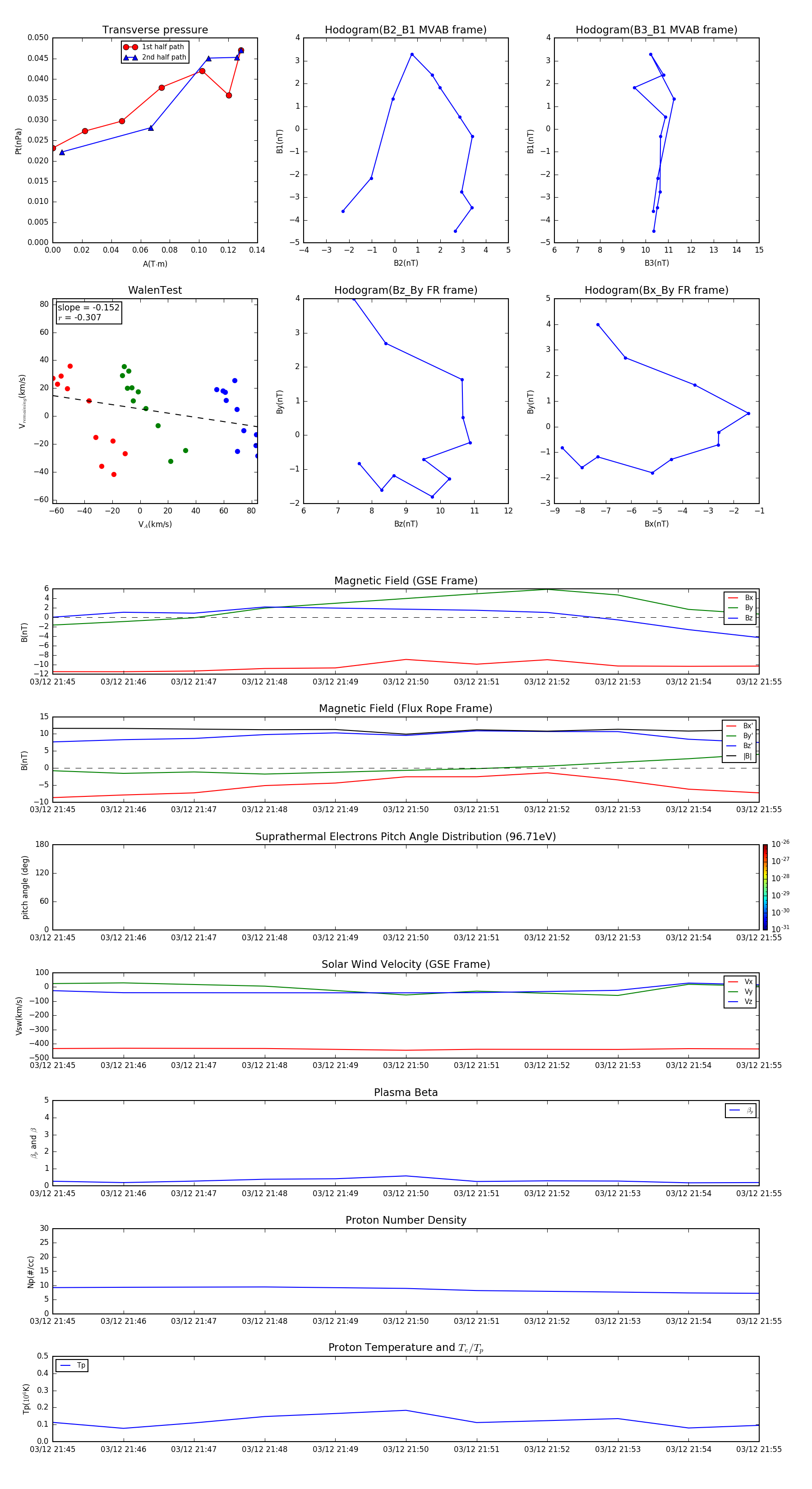
Flux Rope in 2003

Flux Rope Event 2003-03-12 21:45 ~ 2003-03-12 21:55 (11 minutes)


plot