HOME   LIST
‹–   –›

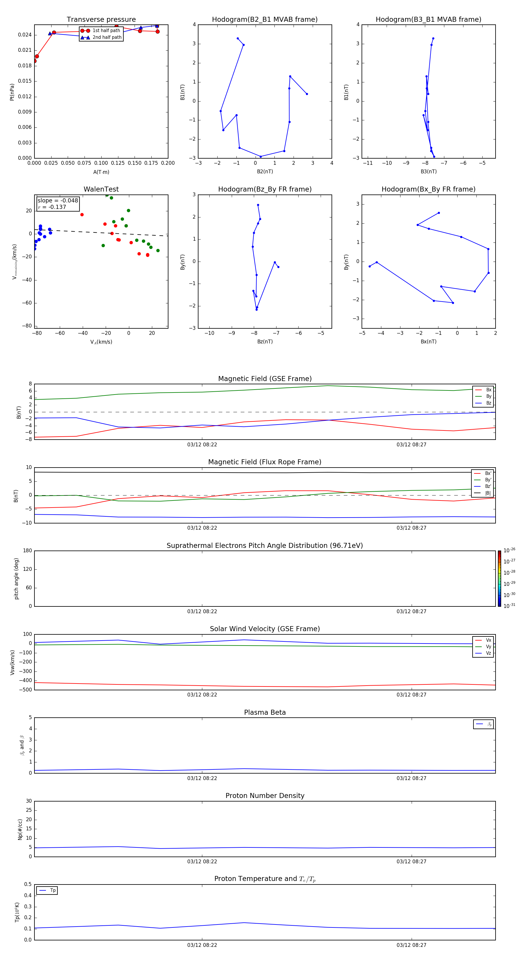
Flux Rope in 2003

Flux Rope Event 2003-03-12 08:18 ~ 2003-03-12 08:29 (12 minutes)


plot