HOME   LIST
‹–   –›

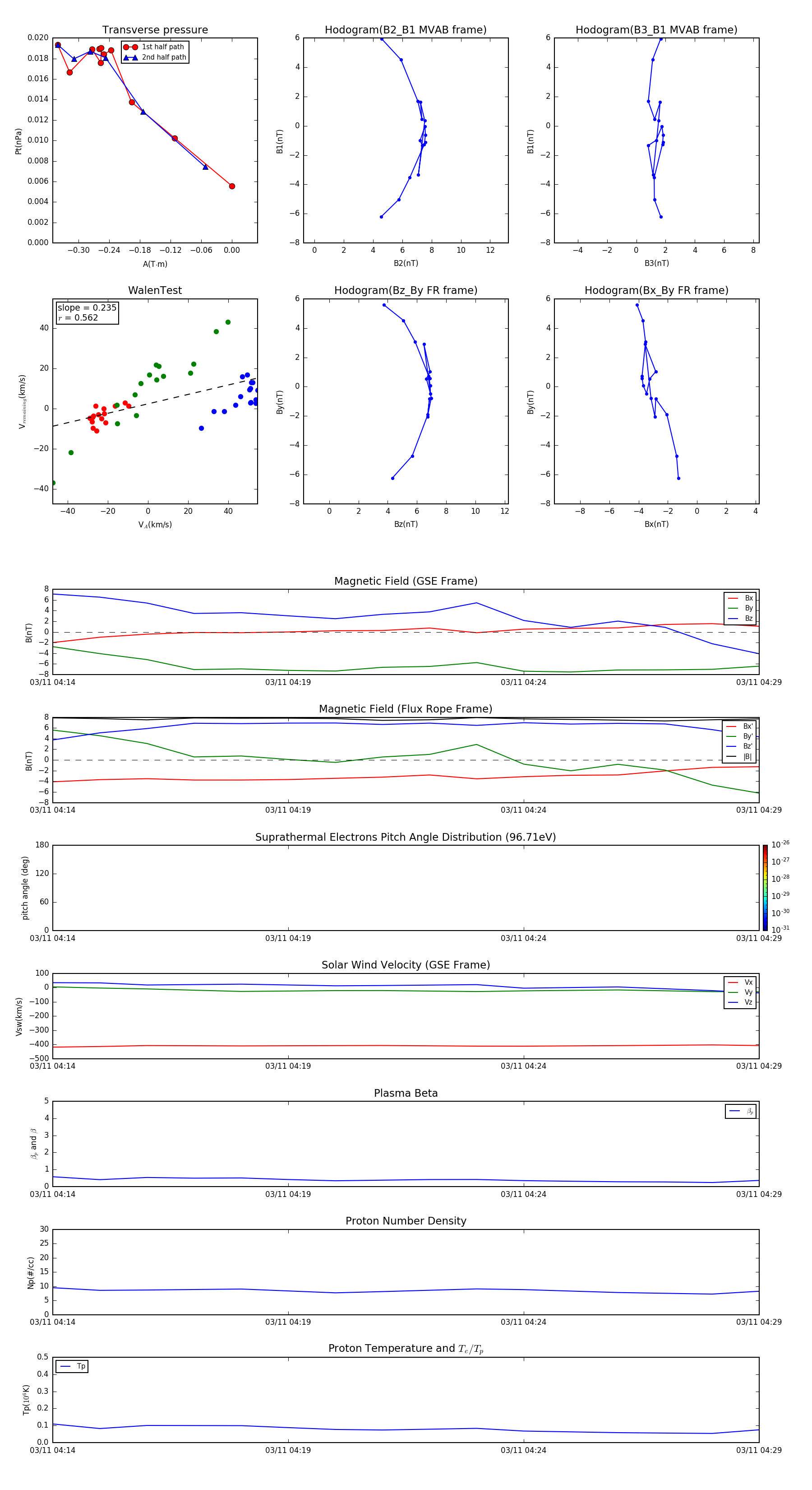
Flux Rope in 2003

Flux Rope Event 2003-03-11 04:14 ~ 2003-03-11 04:29 (16 minutes)


plot