HOME   LIST
‹–   –›

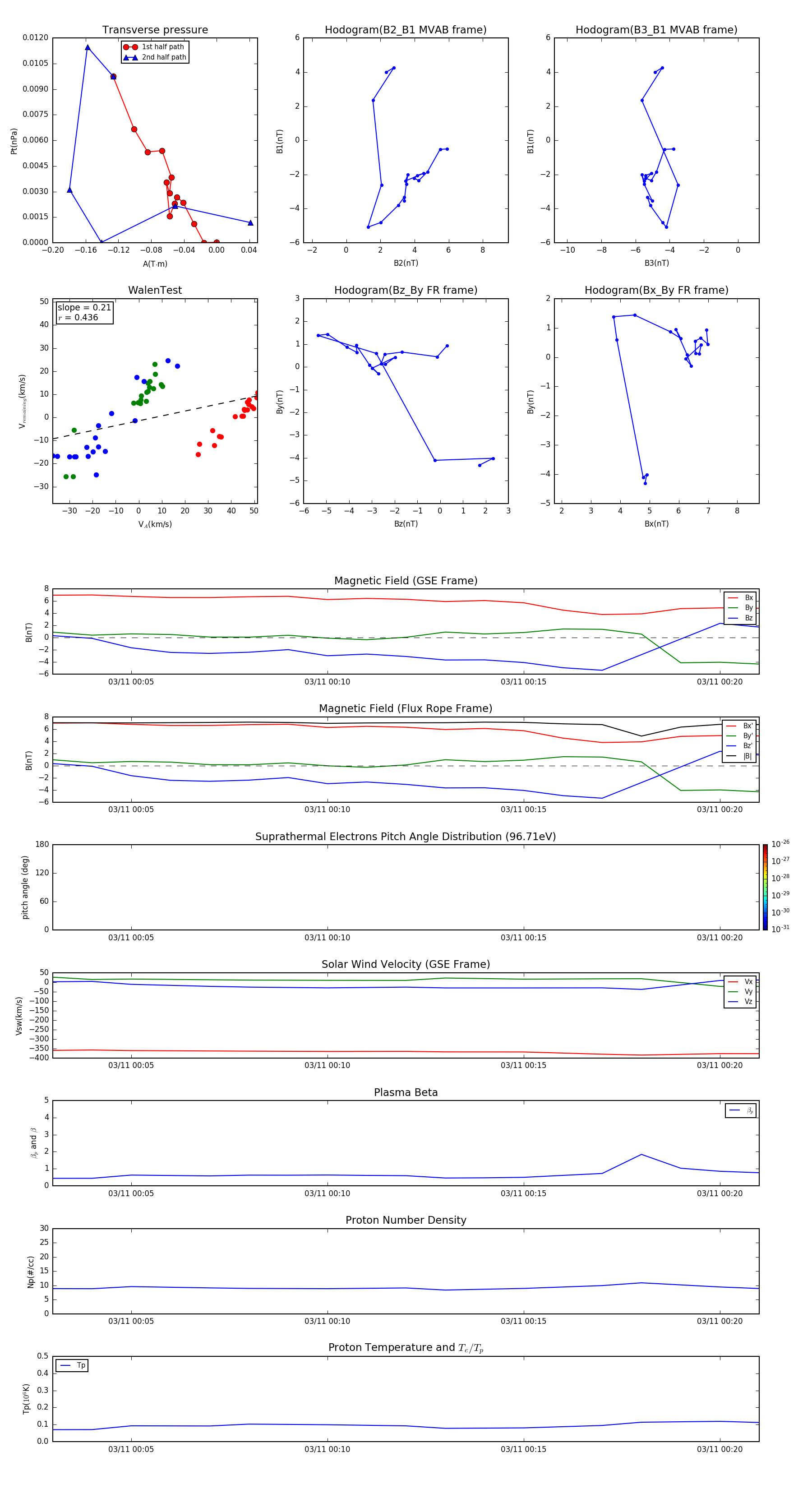
Flux Rope in 2003

Flux Rope Event 2003-03-11 00:03 ~ 2003-03-11 00:21 (19 minutes)


plot