HOME   LIST
‹–   –›

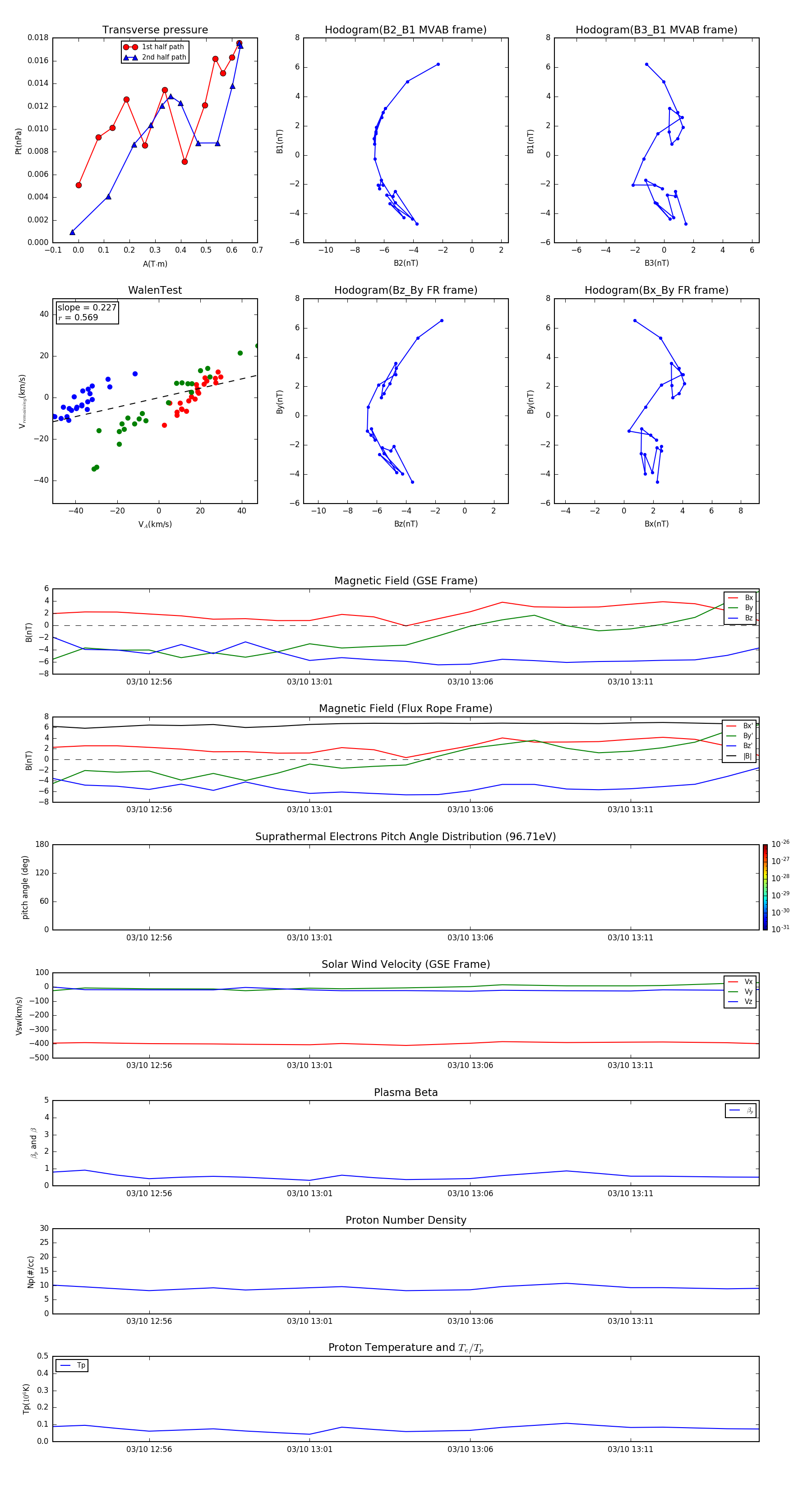
Flux Rope in 2003

Flux Rope Event 2003-03-10 12:53 ~ 2003-03-10 13:15 (23 minutes)


plot