HOME   LIST
‹–   –›

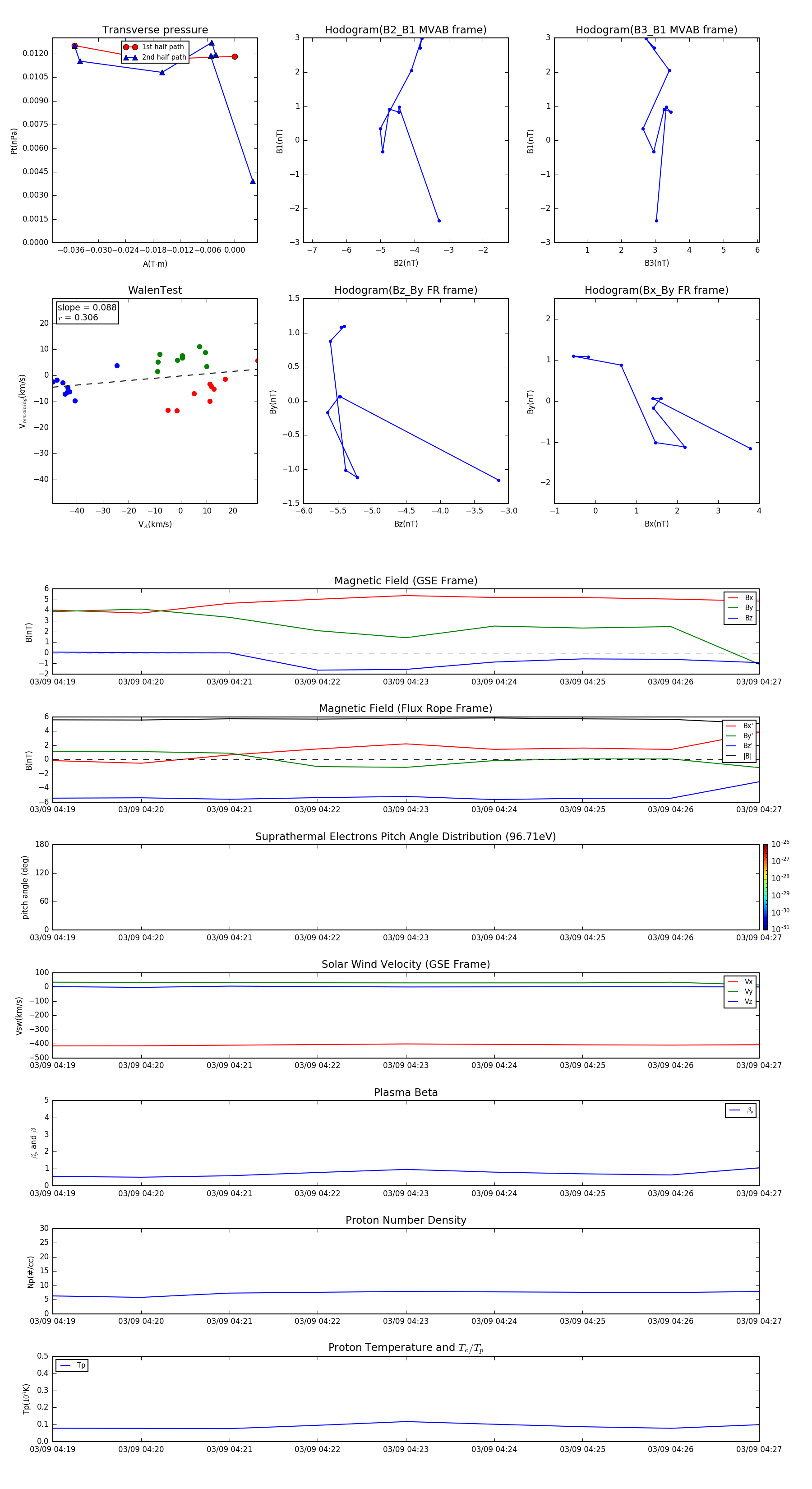
Flux Rope in 2003

Flux Rope Event 2003-03-09 04:19 ~ 2003-03-09 04:27 (9 minutes)


plot