HOME   LIST
‹–   –›

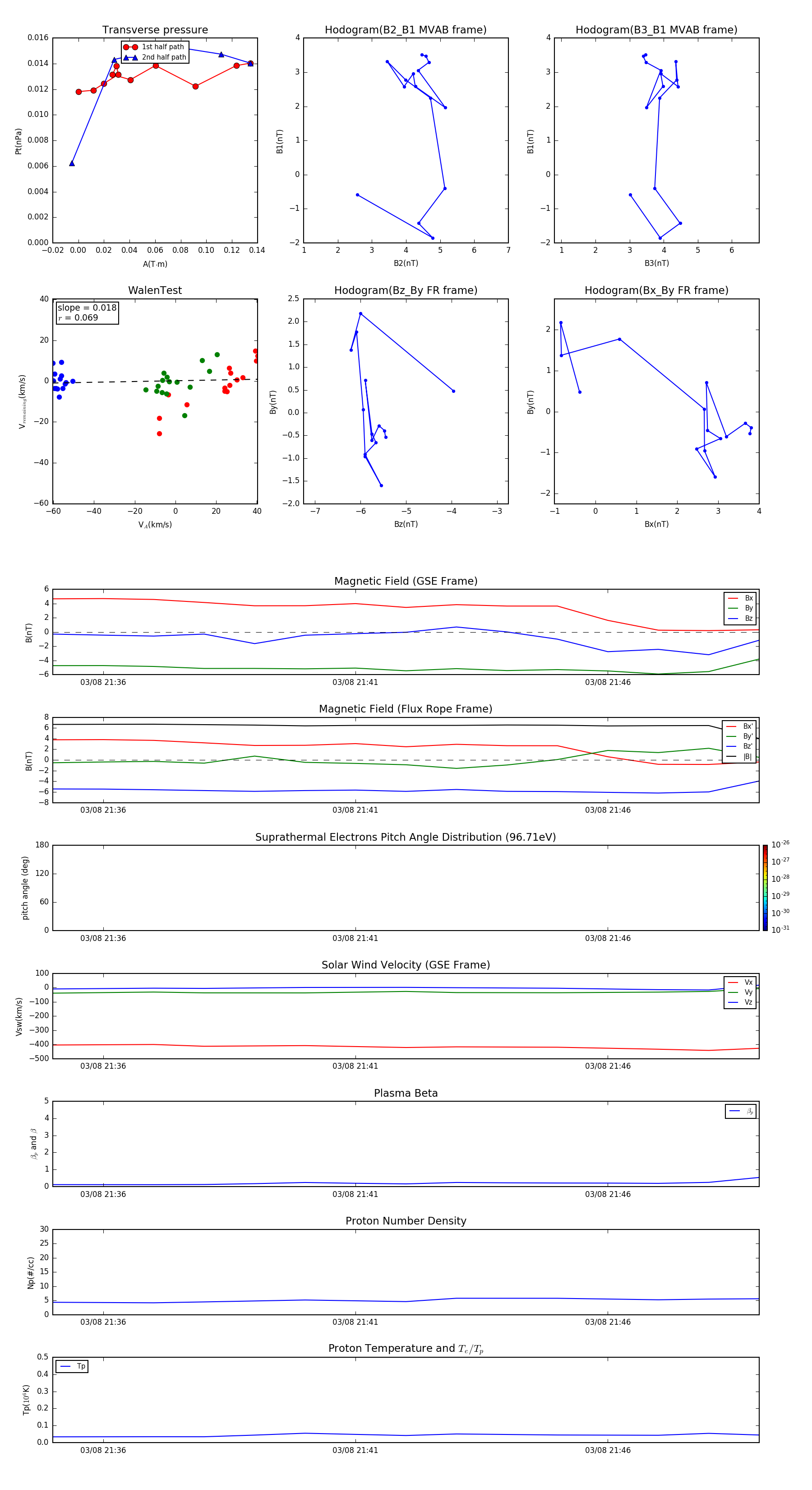
Flux Rope in 2003

Flux Rope Event 2003-03-08 21:35 ~ 2003-03-08 21:49 (15 minutes)


plot