HOME   LIST
‹–   –›

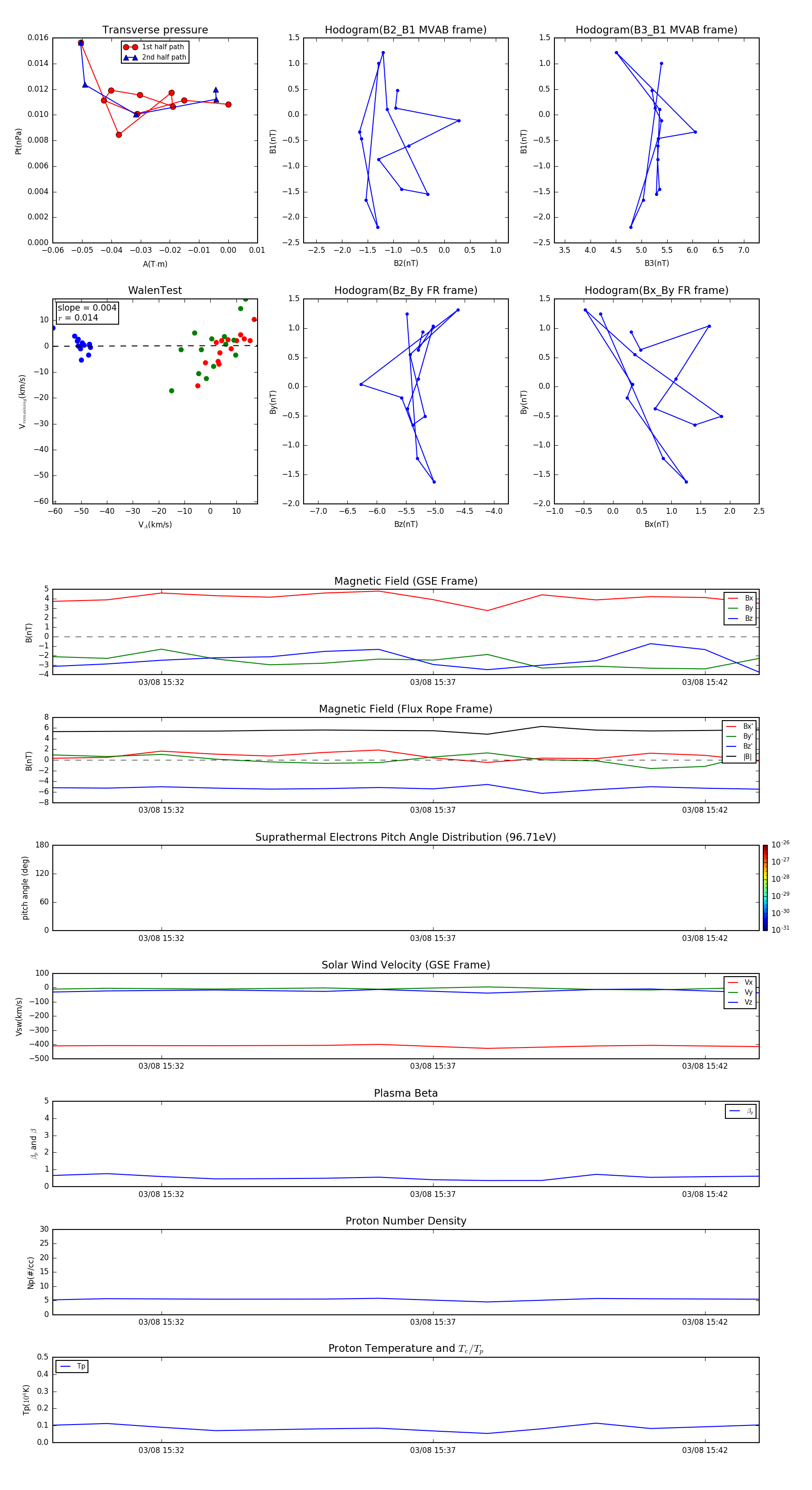
Flux Rope in 2003

Flux Rope Event 2003-03-08 15:30 ~ 2003-03-08 15:43 (14 minutes)


plot