HOME   LIST
‹–   –›

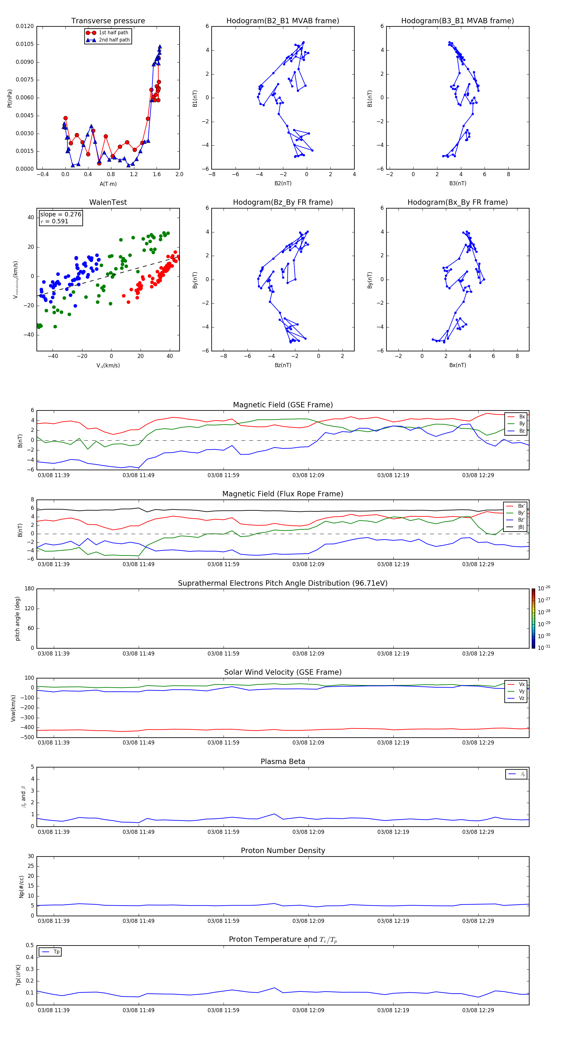
Flux Rope in 2003

Flux Rope Event 2003-03-08 11:37 ~ 2003-03-08 12:35 (59 minutes)


plot