HOME   LIST
‹–   –›

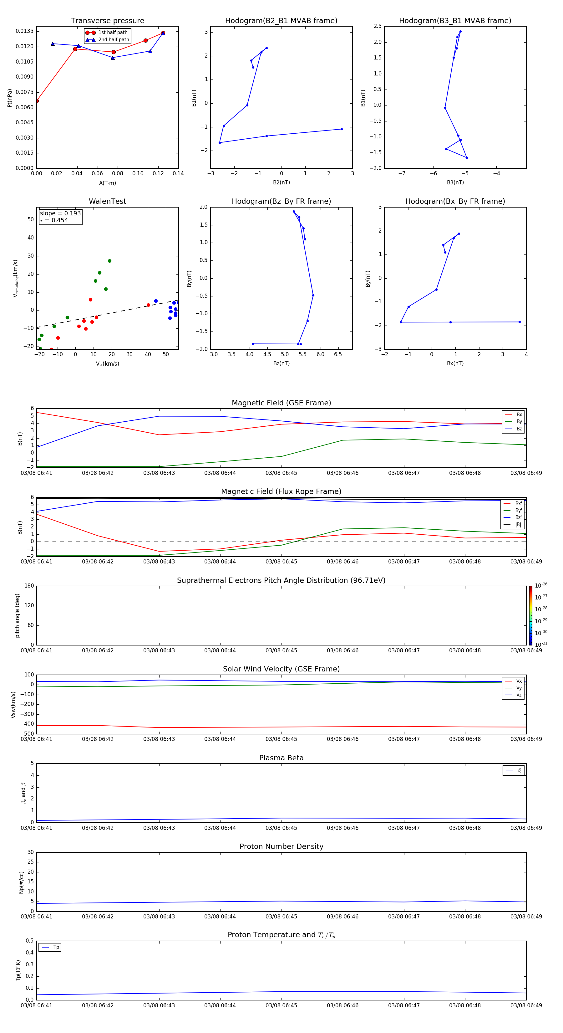
Flux Rope in 2003

Flux Rope Event 2003-03-08 06:41 ~ 2003-03-08 06:49 (9 minutes)


plot