HOME   LIST
‹–   –›

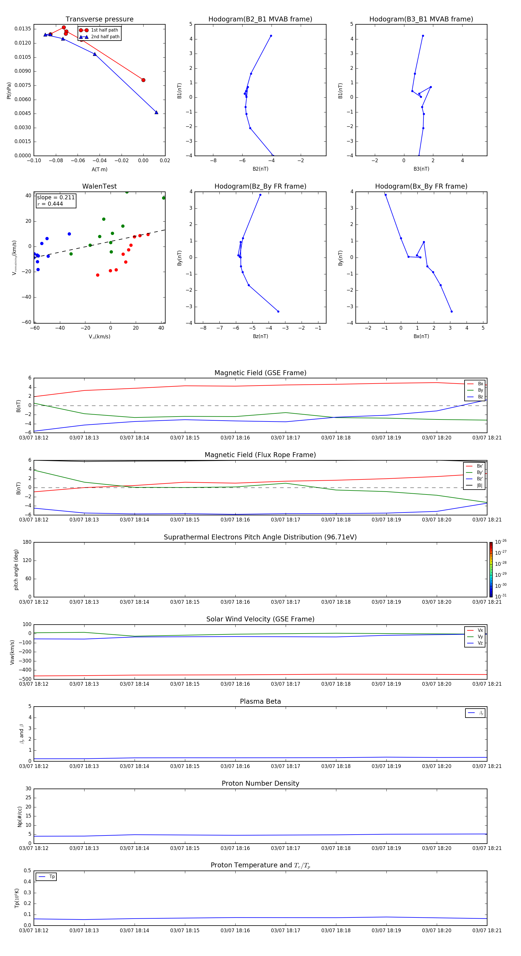
Flux Rope in 2003

Flux Rope Event 2003-03-07 18:12 ~ 2003-03-07 18:21 (10 minutes)


plot