HOME   LIST
‹–   –›

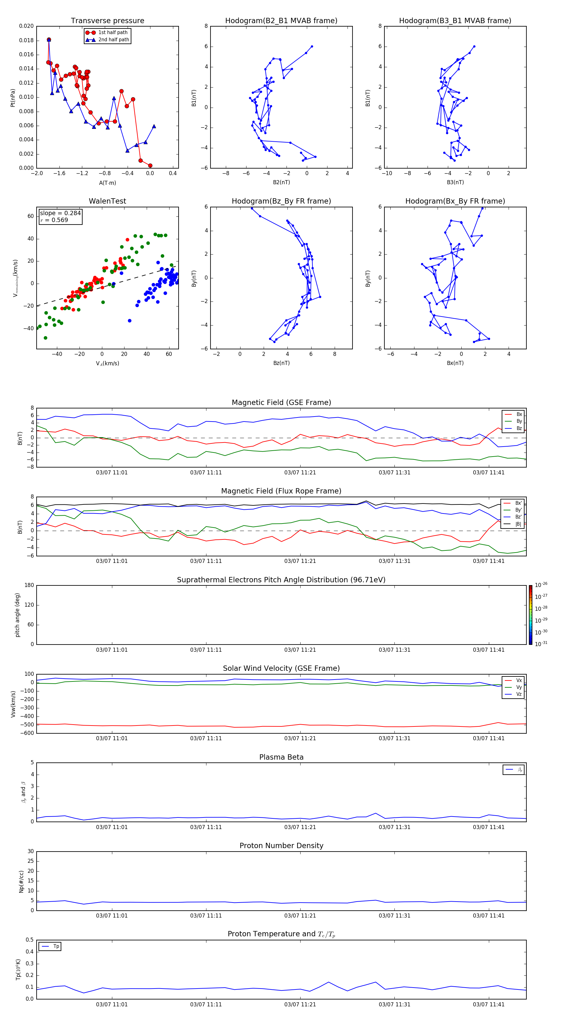
Flux Rope in 2003

Flux Rope Event 2003-03-07 10:53 ~ 2003-03-07 11:45 (53 minutes)


plot