HOME   LIST
‹–   –›

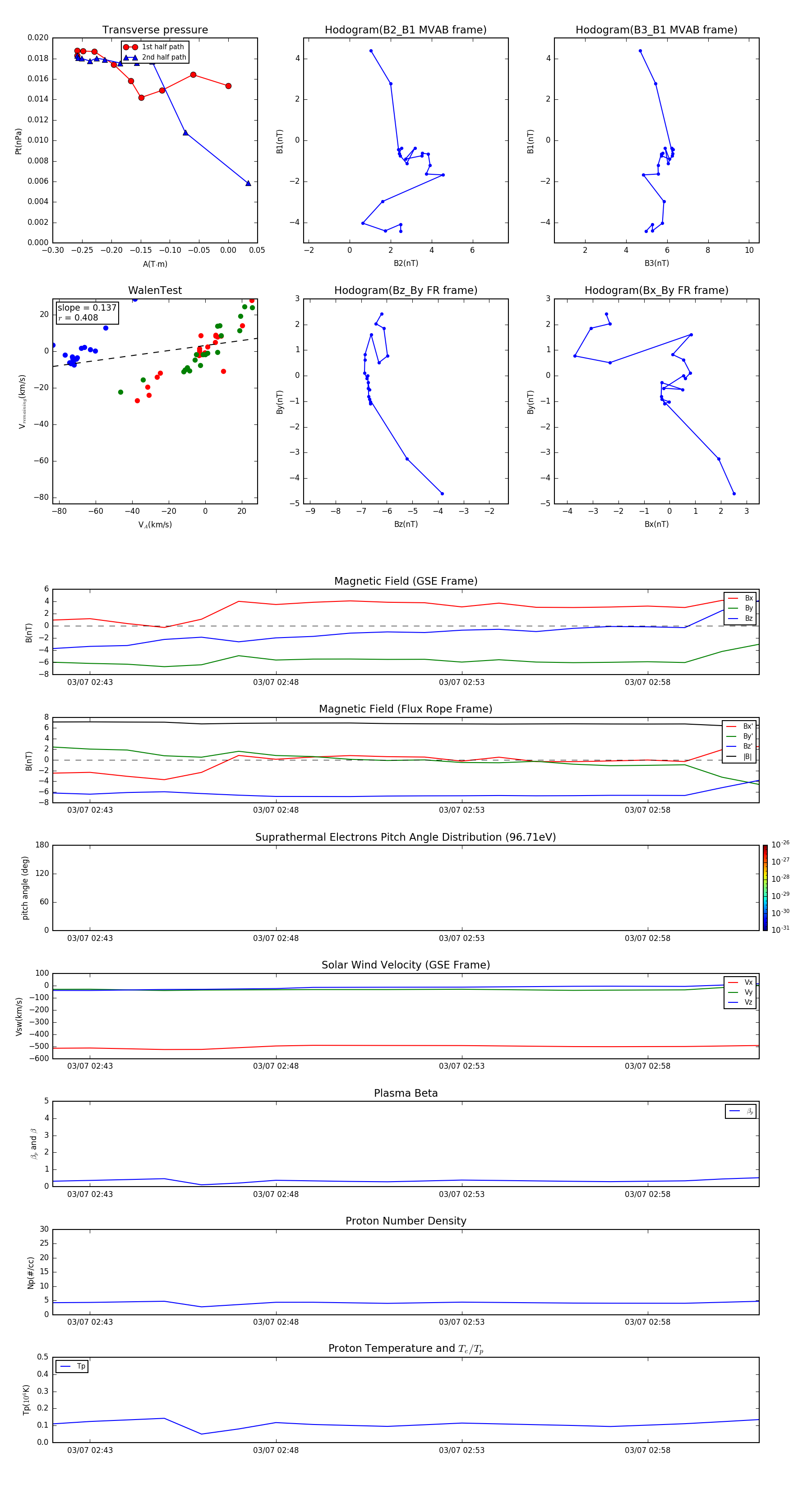
Flux Rope in 2003

Flux Rope Event 2003-03-07 02:42 ~ 2003-03-07 03:01 (20 minutes)


plot