HOME   LIST
‹–   –›

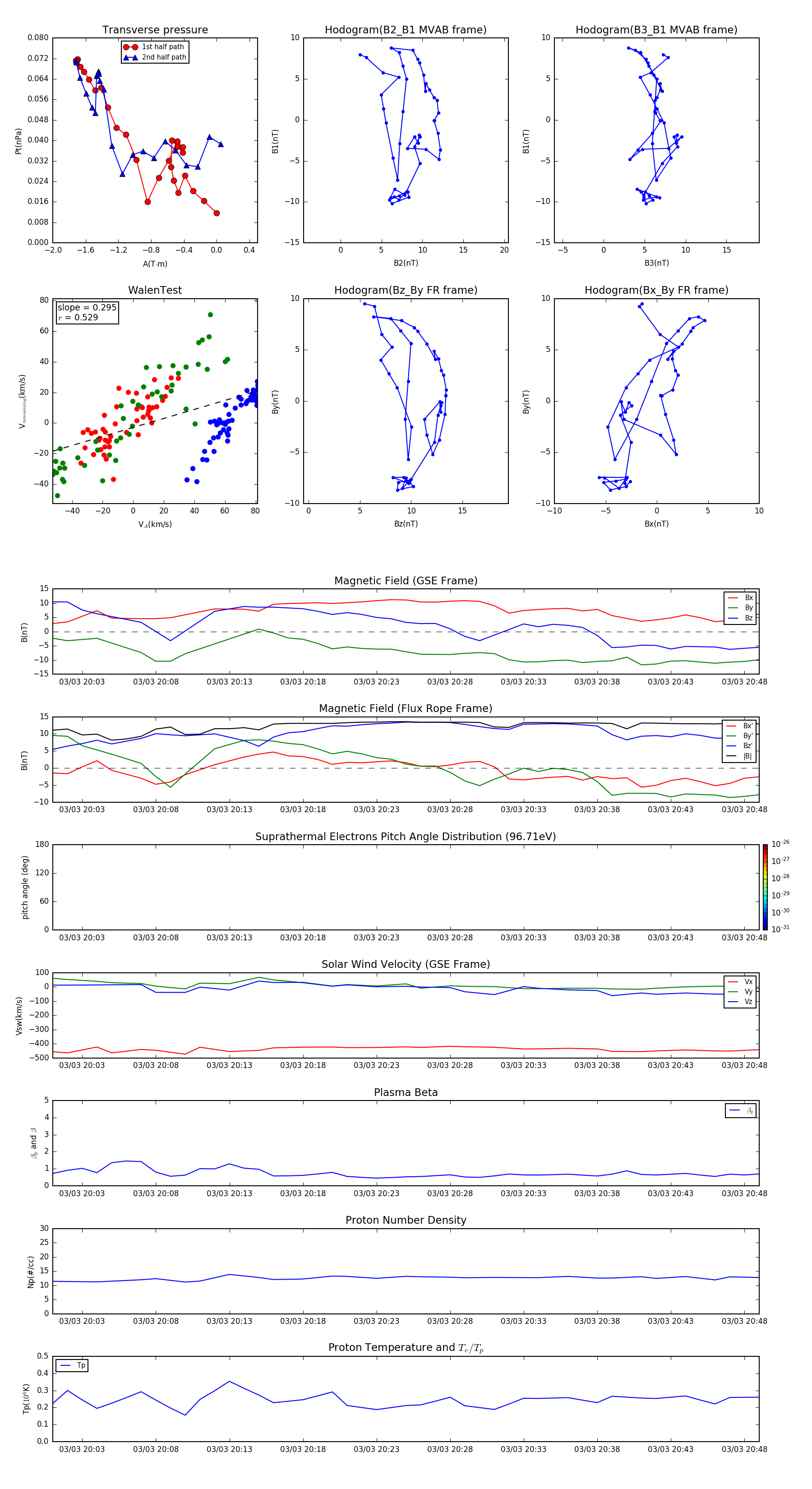
Flux Rope in 2003

Flux Rope Event 2003-03-03 20:01 ~ 2003-03-03 20:49 (49 minutes)


plot