HOME   LIST
‹–   –›

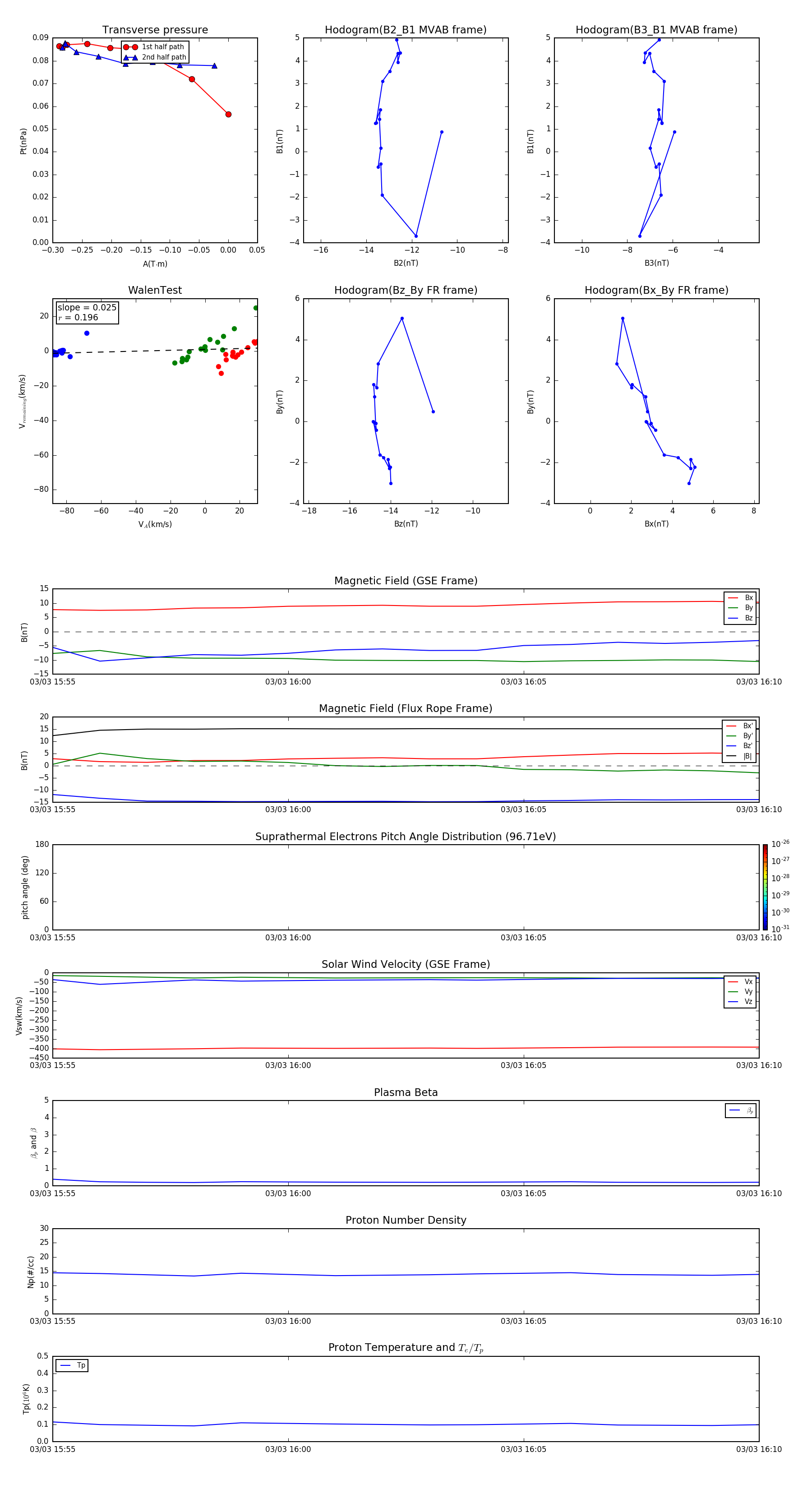
Flux Rope in 2003

Flux Rope Event 2003-03-03 15:55 ~ 2003-03-03 16:10 (16 minutes)


plot