HOME   LIST
‹–   –›

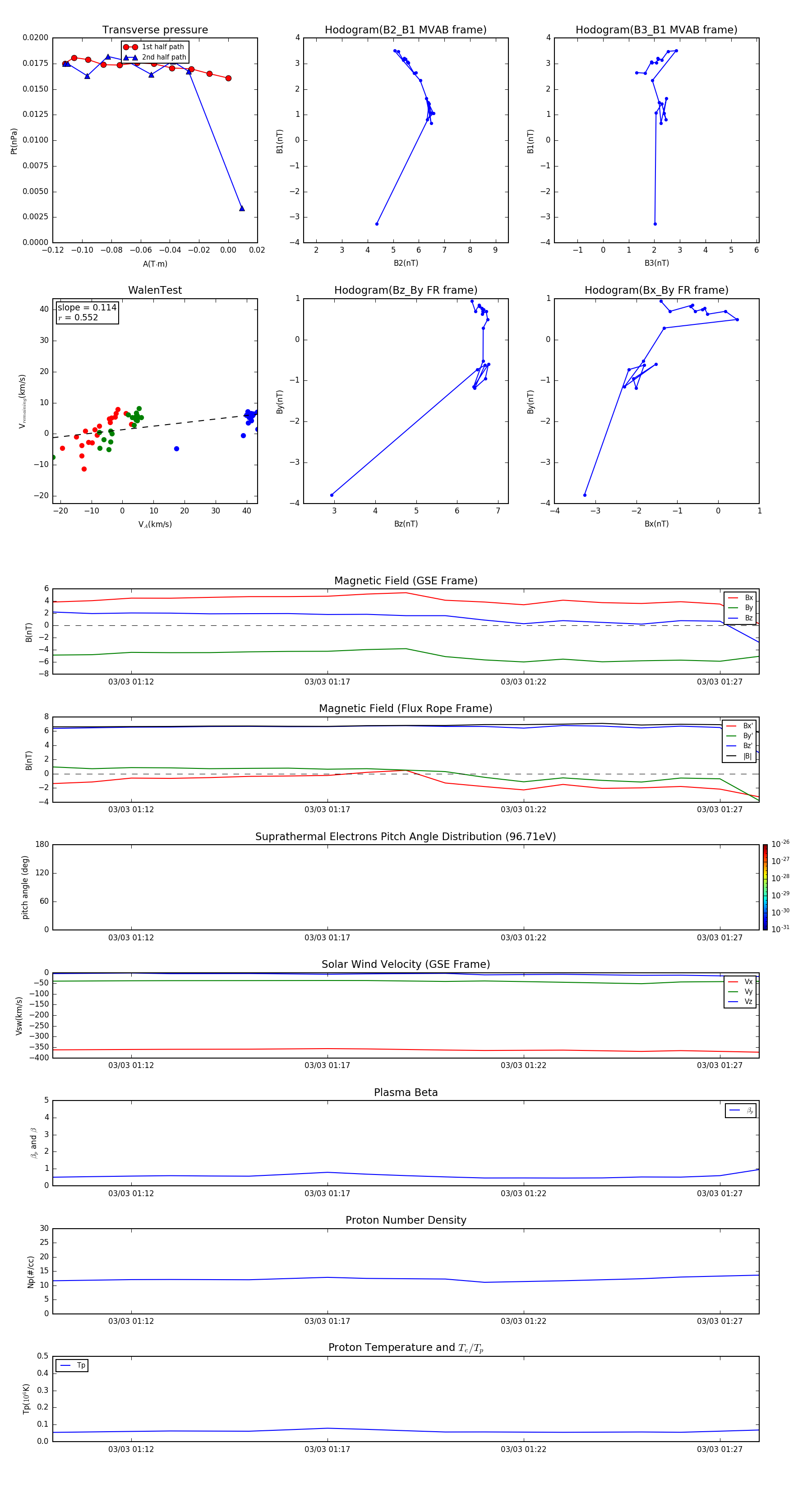
Flux Rope in 2003

Flux Rope Event 2003-03-03 01:10 ~ 2003-03-03 01:28 (19 minutes)


plot